0
  • 聊天消息
  • 系统消息
  • 评论与回复
登录后你可以
  • 下载海量资料
  • 学习在线课程
  • 观看技术视频
  • 写文章/发帖/加入社区
会员中心
创作中心

完善资料让更多小伙伴认识你,还能领取20积分哦,立即完善>

3天内不再提示

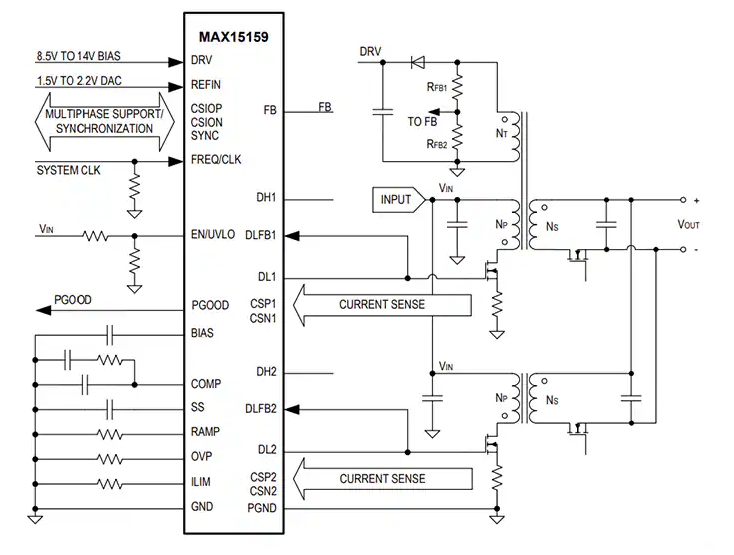
ADI MAX15258高压多相升压控制器

ADI MAX15258其设计为在单相或双相升压/反相降压-升压配置中支持多达两个 MOSFET 驱动器和四个外部 MOSFET。两个器件可以组合起来实现三相或四相运行,从而提升输出功率和效率。

分享:

ADI(亚德诺半导体)的 MAX15258 是一款高性能多相升压控制器,专为高压、大功率应用设计。以下是其关键特性及应用场景的概述:


核心特点

  1. 高压支持

    • 输入电压范围:4.5V 至 36V,支持宽输入电源(如电池、工业电源等)。
    • 输出电压可调至 60V 以上,适用于高压负载需求。
  2. 多相架构

    • 支持 2/3/4 相并联操作,通过多相交错工作降低输入/输出电流纹波,提升效率,减少外部元件尺寸。
  3. 高效同步整流

    • 集成同步整流驱动,支持外部 MOSFET,显著降低导通损耗,提升转换效率(尤其在高负载时)。
  4. 灵活的频率控制

    • 开关频率可编程(100kHz 至 1MHz),支持外部同步,便于噪声敏感场景优化。
  5. 保护功能

    • 具备过压保护(OVP)、欠压保护(UVP)、过流保护(OCP)及热关断功能,确保系统可靠性。

典型应用

  • 工业电源系统:如高电压电机驱动、工业自动化设备供电。
  • 通信基站:为射频功放(PA)提供高压电源。
  • 电池供电设备:锂电池/超级电容升压转换,支持高功率输出。
  • 汽车电子:48V 车载系统、LED驱动等高压场景。

设计优势

  • 高功率密度:多相架构允许使用更小电感,减少PCB面积。
  • 热管理优化:多相均流降低单相热应力,提升系统寿命。
  • 动态响应快:支持快速负载瞬态响应,适用于突变电流场景。

参考资源

  1. 数据手册:ADI官网提供详细电气参数、应用电路及布局建议。
  2. 评估板(MAX15258EVKIT):可快速验证设计,缩短开发周期。
  3. 仿真工具:利用ADI的仿真模型(如LTspice)优化环路稳定性。

如需具体设计指导或问题排查,建议结合数据手册与ADI技术支持团队进一步沟通。

MAX15258:高电压多相升压控制器的设计秘籍

MAX15258:高电压多相升压控制器的设计秘籍 在电子设计领域,高电压多相升压控制器是实现高效电源转换的关键组件。今天,我们就来深入探讨一下Analog Devices的MAX15258,一款具备

2026-03-03 14:40:03

MAX15258DL2EVKIT解析:MAX15258评估套件特性 数据表 ODB文件

MAX15258DL2EVKIT解析:MAX15258评估套件特性 数据表 ODB文件

2025-03-19 17:26:18

深入解析MAX15158Z:高性能高压多相升压控制器

深入解析MAX15158Z:高性能高压多相升压控制器 在电子设计领域,高压多相升压控制器是许多应用中不可或缺的关键组件。今天,我们将深入探讨Maxim Integrated推出的MAX

2026-03-05 10:30:06

MAX15258ATX+T是一款控制器

2023-05-22 17:28:10

深入解析MAX15158/MAX15158A高电压多相升压控制器

深入解析MAX15158/MAX15158A高电压多相升压控制器 在电力电子领域,高电压多相升压控制器的应用越来越广泛,它能够满足各种复杂的电源需求。今天我们就来深入探讨一下Maxim

2026-03-05 10:20:03

使用多相升压和 SEPIC 控制器实现高效电源管理

就会显得效率低下且缺乏灵活性。 据 [Analog Devices, Inc.] (ADI) 称,他们可以利用一种多功能、高效的控制器来满足这一需求,这种控制器可以在过渡到不同电源的过程中凭借可靠的性能而从容应对。 ADI 的 [LT8277 多相升压控制器] 是一款双相恒定频率电流模式升压控制

2025-01-26 17:42:00

MAX25600:同步高压四开关降压 - 升压 LED 控制器的深度解析

MAX25600:同步高压四开关降压 - 升压 LED 控制器的深度解析 在电子工程师的日常设计中,一款性能卓越的 LED 控制器至关重要。今天,我们就来深入探讨 Maxim 公司推出

2026-01-30 15:55:15

深入解析MAX15159:高电压多相升压/反激控制器的卓越性能与应用

深入解析MAX15159:高电压多相升压/反激控制器的卓越性能与应用 在电子工程师的设计世界里,一款性能出色的控制器能为项目带来质的飞跃。今天,我们就来深入探讨Analog Devices

2026-03-02 15:10:30

深入剖析LTC3787:高性能多相同步升压控制器的卓越之选

深入剖析LTC3787:高性能多相同步升压控制器的卓越之选 在电子工程师的日常设计工作中,选择一款合适的升压控制器至关重要。今天,我们就来详细探讨一下凌力尔特(现ADI)的LTC3787多相同步升压

2026-03-11 15:25:09

汽车信息娱乐应用的36V高压同步升压控制器MAX25201/MAX25202

汽车信息娱乐应用的36V高压同步升压控制器MAX25201/MAX25202 在汽车电子领域,信息娱乐系统、集群系统以及E - call等应用对电源管理提出了越来越高的要求。今天,我们就来深入探讨

2026-03-05 14:35:23

具有多相功能的LM5122同步升压控制器

描述LM5122MHX同步整流升压模块LM5122是一款具有多相功能的同步升压控制器,适用于高效同步升压稳压应用。该控制方法基于峰值电流模式控制。电流模式控制提供固有的线路前馈、逐周期电流限制

asgfafa 2022-08-17 06:59:44

MAX1980:多相 DC - DC 转换的高效从控制器

MAX1980:多相 DC - DC 转换的高效从控制器 在电子设计领域,低电压、高电流的多相 DC - DC 应用一直是一个重要的研究方向。为了满足这一应用需求,Maxim 推出

2026-03-21 15:40:02

LTC3871双向多相同步降压或升压控制器的性能及应用分析

100V,双向多相同步降压或升压控制器_zh

2019-07-25 06:10:00

深度剖析MAX20754:多功能多相电源控制器的卓越之选

深度剖析MAX20754:多功能多相电源控制器的卓越之选 在当今的通信、网络、服务和存储设备等领域,电源管理的高效性和稳定性至关重要。Maxim Integrated推出的MAX20754多相电源

2026-03-04 15:10:06

一种可堆叠和交错的多相高压反相降压-升压控制器设计

随着对移动数据的需求持续增长,新市场和新应用不断涌现。正激式转换现在面临着严峻挑战,尤其是这些新型无线电设计的输出功率要求超过了500 W。本文提出了一种可堆叠和交错的多相高压反相降压-升压控制器

2025-03-18 09:17:17

LTC3784:高性能多相同步升压控制器的深度剖析

LTC3784:高性能多相同步升压控制器的深度剖析 在电子设计领域,电源管理芯片的性能直接影响着整个系统的稳定性和效率。LTC3784作为一款高性能的多相同步升压控制器,以其卓越的特性和广泛的应用场

2026-03-09 11:50:12

深入解析LTC3862 - 2:高性能多相升压控制器的卓越之选

深入解析LTC3862 - 2:高性能多相升压控制器的卓越之选 在电子工程师的设计世界里,一款优秀的电源控制器就像是一位得力助手,能为电路设计带来高效、稳定的电源解决方案。今天,我们就来深入探讨

2026-04-01 09:10:06

深入剖析LTC3897 - 2:高性能多相同步升压控制器的卓越之选

深入剖析LTC3897 - 2:高性能多相同步升压控制器的卓越之选 在电子工程师的日常设计工作中,选择一款合适的升压控制器至关重要。今天,我们就来深入探讨凌力尔特(现ADI)的LTC3897 - 2

2026-03-05 09:10:06

ADI公司推出功能丰富的汽车级升压控制器,将D类音频放大器空间减小36%

2021年12月21日 –Analog Devices, Inc (ADI)今日推出一款高效多相同步升压控制器,用于调节汽车信息娱乐系统中的高功率D类放大器。

2021-12-21 11:29:54

LTC3862:高效多相升压控制器的深度解析

LTC3862:高效多相升压控制器的深度解析 在电子工程师的设计工具箱中,一款性能卓越的电源控制器往往能起到事半功倍的效果。LTC3862作为一款多相升压控制器,凭借其丰富的特性和出色的性能,在汽车

2026-03-12 10:45:07

深入解析LTC3862 - 1:多相电流模式升压DC/DC控制器的卓越性能与应用

深入解析LTC3862 - 1:多相电流模式升压DC/DC控制器的卓越性能与应用 在电子工程师的设计工作中,DC/DC控制器是实现高效电源转换的关键组件。今天,我们将深入探讨Linear

2026-03-12 10:50:02

MAX25601D:同步升压与降压LED控制器的深度剖析

MAX25601A/B/C/D:同步升压与降压LED控制器的深度剖析 在当今的电子世界中,LED照明技术的发展日新月异,而高效稳定的LED控制器则是实现优质照明的关键。今天,我们来深入探讨Maxim

2026-01-30 16:10:10

简单SOT23升压控制器MAX1522/MAX1523/MAX1524的设计与应用

简单SOT23升压控制器MAX1522/MAX1523/MAX1524的设计与应用 在电子设备的电源设计中,升压控制器是实现DC - DC转换的关键组件。Maxim推出的MAX

2026-03-17 17:25:06

MAX25601B:同步升压与同步降压LED控制器的卓越之选

MAX25601A/B/C/D:同步升压与同步降压LED控制器的卓越之选 在电子工程领域,LED照明控制一直是一个重要的研究方向。今天,我们要深入探讨的是Maxim Integrated推出

2026-01-30 16:10:06

升压控制器构成负降压稳压

本应用笔记演示如何使用工作在脉频调制(PFM)模式的高效升压DC-DC控制器MAX1771从升压开关控制器构成负降压型开关稳压

2023-03-10 09:29:52

Analog Devices Inc. MAX15159多相升压/反激式控制器数据手册

Analog Devices Inc. MAX15159多相升压/反激式控制器是一款高电压器件,具有增强型低侧MOSFET栅极驱动功能,支持120kHz至1MHz开关频率。MAX15159支持

2025-06-09 14:35:23

LM5171 80V 双通道双向降压-升压控制器数据手册

LM5171 控制器提供双通道双向转换的高电压和精密元件。示例包括双电池系统。LM5171 支持多相并联运行,每相均流平衡。LM5171 还支持独立通道双向作,使其可用作独立控制器,可用作多相降压/升压或独立降压或升压

2025-03-19 15:38:06

深入解析MAX20751:多相控制器的卓越性能与应用指南

深入解析MAX20751:多相控制器的卓越性能与应用指南 在电子工程师的日常工作中,高效、可靠的电源管理方案是设计成功的关键。今天,我们将深入探讨Maxim推出的MAX20751多相控制器,它

2026-03-09 15:20:12

一款高压PFC控制器简介

NCP1615GEVB,带电流控制频率折返评估板的高压PFC控制器。 NCP1615C是一款高压PFC控制器,设计用于基于创新的电流控制频率折返(CCFF)方法驱动PFC升压级。在此模式下,当电感电流超过可编程值时,电路通常以临界导通模式(CrM)工作

zh咖啡不加糖 2020-07-24 07:55:22

使用峰值电流模式控制器设计升压转换

本应用笔记介绍如何使用MAX17597和MAX17498B/C峰值电流模式控制器设计升压转换升压转换可在非连续导通模式 (DCM) 或连续导通模式 (CCM) 下工作。工作模式会影响组件选择、功率器件中的应力水平和控制器设计。给出了用于计算组件值和额定值的公式。

2023-04-14 11:19:20

加载更多