0
  • 聊天消息
  • 系统消息
  • 评论与回复
登录后你可以
  • 下载海量资料
  • 学习在线课程
  • 观看技术视频
  • 写文章/发帖/加入社区
会员中心
创作中心

完善资料让更多小伙伴认识你,还能领取20积分哦,立即完善>

3天内不再提示

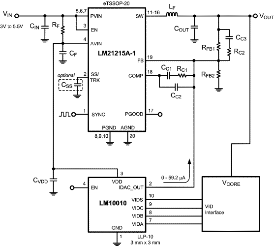
LM10010 用于负载稳压点的 6 位 VID 电压编程器

数据:

描述

LM10010是一款精密的数字编程器件,用于控制DC /DC转换器的输出电压。 LM10010输出与6位输入字成反比的直流电流。该电流DAC输出连接到稳压器的反馈引脚,以便将其输出电压调整到用户设置的所需范围和分辨率。当6位字计数时,输出电压会根据转换器中反馈电阻的设置而调高。

LM10010设计用于为负载调节器编程,带有可调电阻反馈网络,用于VID(电压识别)。

特性

  • 输出电流精度(-40°C至+ 125°C)
  • 输入电压范围:3V至5.5V
  • 直接连接到外部稳压器反馈节点以提供输出电压控制的6位电流DAC
  • 精确启用以支持自定义UVLO
  • WSON- 10 3 mm x 3 mm封装,0.5 mm间距
  • 与TMS320C66XX DSP智能反射技术兼容

所有商标均为其各自所有者的财产。

参数 与其它产品相比 反馈信号发生器

 
Output Current (A)
Operating Supply (Min) (V)
Operating Supply (Max) (V)
Operating Supply Current (mA)
Vref tol (%)
On Board Reference
On Board Oscillator
Features
Operating Temperature Range (C)
Pin/Package
LM10010
0.00006    
3    
5.5    
0.25    
3    
Yes    
Yes    
UVLO    
-40 to 125    
10WSON    

方框图 (2)

技术文档

数据手册(1)
元器件购买 LM10010 相关库存