0
  • 聊天消息
  • 系统消息
  • 评论与回复
登录后你可以
  • 下载海量资料
  • 学习在线课程
  • 观看技术视频
  • 写文章/发帖/加入社区
会员中心
创作中心

完善资料让更多小伙伴认识你,还能领取20积分哦,立即完善>

3天内不再提示

TL2845 电流模式 PWM 控制器

数据:

描述

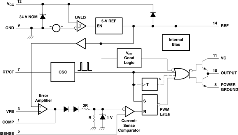
TL284x和TL384x系列控制集成电路提供实现离线或DC-DC固定频率电流模式所需的功能控制方案,具有最少数量的外部组件。一些内部实现的电路是欠压锁定(UVLO),具有小于1 mA的启动电流,以及精确的基准电压,用于误差放大器输入的精度。其他内部电路包括确保锁存操作的逻辑,脉冲宽度调制(PWM)比较器(也提供限流控制),以及设计用于提供或吸收高峰值电流的图腾柱输出级。适用于驱动N沟道MOSFET的输出级在关断状态下为低电平。

特性

  • 针对离线和DC-DC转换器进行了优化
  • 低启动电流(<1 mA)
  • 自动前馈补偿
  • 逐脉冲电流限制
  • 增强的负载响应特性
  • 带滞后的欠压锁定
  • 双脉冲抑制
  • 高电流图腾柱输出
  • 内部修整带隙参考
  • 500-kHz操作
  • 具有低输出电阻的误差放大器
  • 设计为可与UC2842和UC3842系列互换

参数 与其它产品相比 PWM 与谐振控制器

 
Topology
Control Method
Vin (Min) (V)
Vin (Max) (V)
Frequency (Max) (kHz)
UVLO Thresholds On/Off (V)
Duty Cycle (Max) (%)
Gate Drive (Typ) (A)
Features
Rating
Operating Temperature Range (C)
Pin/Package
TL2845 TL2842 TL2843 TL2844
Boost
Flyback
Forward    
Boost
Flyback
Forward    
Boost
Flyback
Forward    
Boost
Flyback
Forward    
Current     Current     Current     Current    
9     17.5     9     17.5    
35     35     35     35    
500     500     500     500    
8.4/7.6     16/10     8.4/7.6     16/10    
50     100     100     50    
0.2     0.2     0.2     0.2    
Adjustable Switching Frequency
Current Limiting
Error Amplifier
Multi-topology    
Adjustable Switching Frequency
Current Limiting
Error Amplifier
Multi-topology    
Adjustable Switching Frequency
Current Limiting
Error Amplifier
Multi-topology    
Adjustable Switching Frequency
Current Limiting
Error Amplifier
Multi-topology    
Catalog     Catalog     Catalog     Catalog    
-40 to 85     -40 to 85     -40 to 85     -40 to 85    
14SOIC
8PDIP
8SOIC    
14SOIC
8PDIP
8SOIC    
14SOIC
8PDIP
8SOIC    
14SOIC
8PDIP
8SOIC    

方框图 (1)

技术文档

数据手册(1)
元器件购买 TL2845 相关库存