0
  • 聊天消息
  • 系统消息
  • 评论与回复
登录后你可以
  • 下载海量资料
  • 学习在线课程
  • 观看技术视频
  • 写文章/发帖/加入社区
会员中心
创作中心

完善资料让更多小伙伴认识你,还能领取20积分哦,立即完善>

3天内不再提示

BQ24190 I2C 控制 4.5A 单节 USB / 适配器充电器

数据:

描述

bq24190,bq24192和bq24192I是高度集成的开关模式电池管理和系统电源路径管理器件,适用于各类,平板电脑及其他便携式设备的单节锂离子和锂聚合物电池。

它的低阻抗电源路径对开关模式运行效率进行了优化,减少了电池充电时间并延长了放电阶段的电池寿命。具有充电和系统设置的I 2 C串行接口使得此器件成为一个真正地灵活解决方案。

此器件支持宽范围的输入源,其中包括标准USB主机端口,USB充电端口和高功率DC适配器。为了设定默认输入电流限值,bq24190根据USB电池充电规范1.2检测输入源,而bq24192和bq24192I从系统检测电路(如USB PHY器件)中获取结果.bq24190,192和192I符合USB 2.0和USB 3.0电源规范,具有输入电流和电压调节功能。同时,bq24190,bq24192和bq24192I具有高达1.3A的限流能力,够为VBUS提供5V电压,符合USB On-the-Go(OTG)运行功率额定值规范。

电源路径管理将系统电压调节为稍稍高于电池电压,但是又不会下降到低于3.5V最小系统电压(可编程)。借助于这个特性,即使在电池电量完全耗尽或者电池被拆除时,系统也能保持运行。当达到输入电流限值或电压限值时,电源路径管理自动将充电电流减少为0.随着系统负载持续增加,电源路径在满足系统电源需求之前将电池放电。这个补充模式运行防止输入源过载。

此器件在无需软件控制情况下启动并完成一个充电周期它自动检测电池电压并通过三个阶段为电池充电:。预充电,恒定电流和恒定电压在充电周期的末尾,当充电电流低于在恒定电压阶段中预设定的限值时,充电器自动终止。当整个电池下降到低于再充电阈值时,充电器将自动启动另外一个充电期。

bq24190,bq24192和bq24192I提供针对电池充电和系统运行的多种安全特性,其中包括两组负温度系数热敏电阻监视,充电安全定时器和过压/过流保护。当结温超过120°C(可设定)时,热调节减少充电电流。

STAT输出报告充电状态和任何故障条件.bq24192和bq24192I中的 PG 输出指示电源是否正常。当故障发生时,INT会立即通知主机。

bq24190,bq24192和bq24192I采用24引脚,4.00mm x 4.00mm < sup> 2 超薄型四方扁平无引线(VQFN)封装。

特性

  • 高效4.5A开关模式充电器
    • 2A充电电流下的充电效率达92%; 4A充电电流下的充电效率达90%
    • 通过电池路径阻抗补偿缩短充电时间
  • 兼容MaxLife技术,与bq27531搭配使用时可实现快速充电
  • 借助12mΩ电池放电金属氧化物半导体场效应应晶体管(MOSFET)实现最高电池放电效率,放电电流高达9A
  • 单输入USB兼容/适配器充电器
    • 与USB电池充电器技术规格1.2兼容的USB主机或充电端口D + /D-检测
    • 输入电压和电流限制支持USB 2.0和USB 3.0
    • 输入电流限值: 100mA,150mA,500mA,900mA,1.2A,1.5A,2A和3A
    • 输入工作电压范围:3.9V至17V
      • 通过输入电压动态电源管理(DPM)调节功能支持所有类型的适配器
    • USB OTG 5V /1.3A同步升压转换器操作
      • 5V /1A条件下的升压率达93%
    • 窄VDC(NVDC)电源路径管理
      • 与无电池或深度放电电池工作时可瞬时接通
      • 电池管理模式中的理想二极管运行
    • 薄型电感的开关频率为1.5MHz
    • 具有或不具有主机管理的自主电池<电>
    • 电池充电预调节
    • 精度(0°C至125°C)
      • 充电电压调节范围为±0.5%
      • 充电电流调节范围为±7%
      • 输入电流调节范围为±7.5%
      • 升压模式下输出调节范围±2%
    • 高集成
      • 电源路径管理
      • 同步开关MOSFET
      • 集成电流感测
      • 阴极负载二极管
      • 内部环路补偿
    • 安全性
      • 电池温度感测和充电安全定时器
      • 热调节和热关断
      • 输入系统过压保护
      • MOSFET过流保护
    • 针对LED或主机处理器的充电状态输出
    • 低电池泄漏电流并支持关闭模式
    • 4.00mm x 4.00mm紧凑型超薄四方扁平无引线(VQFN)-24封装

    应用

    • 平板电脑和智能手机
    • 便携式音频扬声器
    • 便携式媒体播放器< /li>
    • 互联网器件

    所有商标均为其各自所有者的财产。所有商标均为其各自所有者的财产。

参数 与其它产品相比 电池充电器 IC

 
Number of Series Cells
Function
Cell Chemistry
Battery Charge Voltage (Min) (V)
Battery Charge Voltage (Max) (V)
Features
Charge Current (Max) (A)
Control Interface
Control Topology
Rating
Operating Temperature Range (C)
Pin/Package
Operating Vin (Min) (V)
Operating Vin (Max) (V)
Absolute Vin (safety rating) (Max) ((V))
BQ24190 BQ24192 BQ24192I BQ24193 BQ24196 BQ24296 BQ24297
1     1     1     1     1     1     1    
Charger     Charger     Charger     Charger     Charger     Charger     Charger    
Li-Ion/Li-Polymer     Li-Ion/Li-Polymer     Li-Ion/Li-Polymer     Li-Ion/Li-Polymer     Li-Ion/Li-Polymer     Li-Ion/Li-Polymer     Li-Ion/Li-Polymer    
3.5     3.5     3.5     3.5     3.5     3.5     3.5    
4.4     4.4     4.4     4.4     4.4     4.44     4.44    
USB OTG
Power Path
Temp Monitoring (Thermistor Pin)
USB PSEL
USB C/PD    
USB OTG
Power Path
Temp Monitoring (Thermistor Pin)
USB PSEL    
USB OTG
Power Path
Temp Monitoring (Thermistor Pin)
USB PSEL    
JEITA BAT Temp Monitoring (Thermistor Pin)
USB OTG
Power Path
Temp Monitoring (Thermistor Pin)
USB PSEL    
Integrated FET
USB OTG
Power Path
Temp Monitoring (Thermistor Pin)
Thermal Regulation
USB PSEL    
USB OTG
Power Path
Temp Monitoring (Thermistor Pin)
Thermal Regulation
USB PSEL    
USB OTG
Power Path
Temp Monitoring (Thermistor Pin)
Thermal Regulation
USB Detection    
4.5     4.5     4.5     4.5     2.5     3     3    
I2C     I2C
Standalone (RC-Settable)    
I2C
Standalone (RC-Settable)    
I2C
Standalone (RC-Settable)    
I2C
Standalone (RC-Settable)    
I2C
Standalone (RC-Settable)    
I2C
Standalone (RC-Settable)    
Switch-Mode Buck     Switch-Mode Buck     Switch-Mode Buck     Switch-Mode Buck     Switch-Mode Buck     Switch-Mode Buck     Switch-Mode Buck    
Catalog     Catalog     Catalog     Catalog     Catalog     Catalog     Catalog    
-40 to 85     -40 to 85     -40 to 85     -40 to 85     -40 to 85     -40 to 85     -40 to 85    
24VQFN     24VQFN     24VQFN     24VQFN     24VQFN     24VQFN     24VQFN    
3.9     3.9     3.9     3.9     3.9     3.9     3.9    
17     17     17     17     17     6.2     6.2    
22     22     22     22     22     15     15    

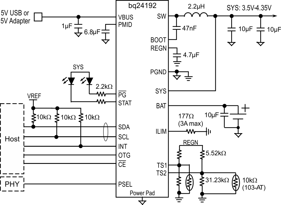
方框图 (2)

技术文档

数据手册(1)
元器件购买 BQ24190 相关库存

相关阅读