0
  • 聊天消息
  • 系统消息
  • 评论与回复
登录后你可以
  • 下载海量资料
  • 学习在线课程
  • 观看技术视频
  • 写文章/发帖/加入社区
会员中心
创作中心

完善资料让更多小伙伴认识你,还能领取20积分哦,立即完善>

3天内不再提示

NCV1124 比较器 双通道 可变磁阻传感器接口

数据:

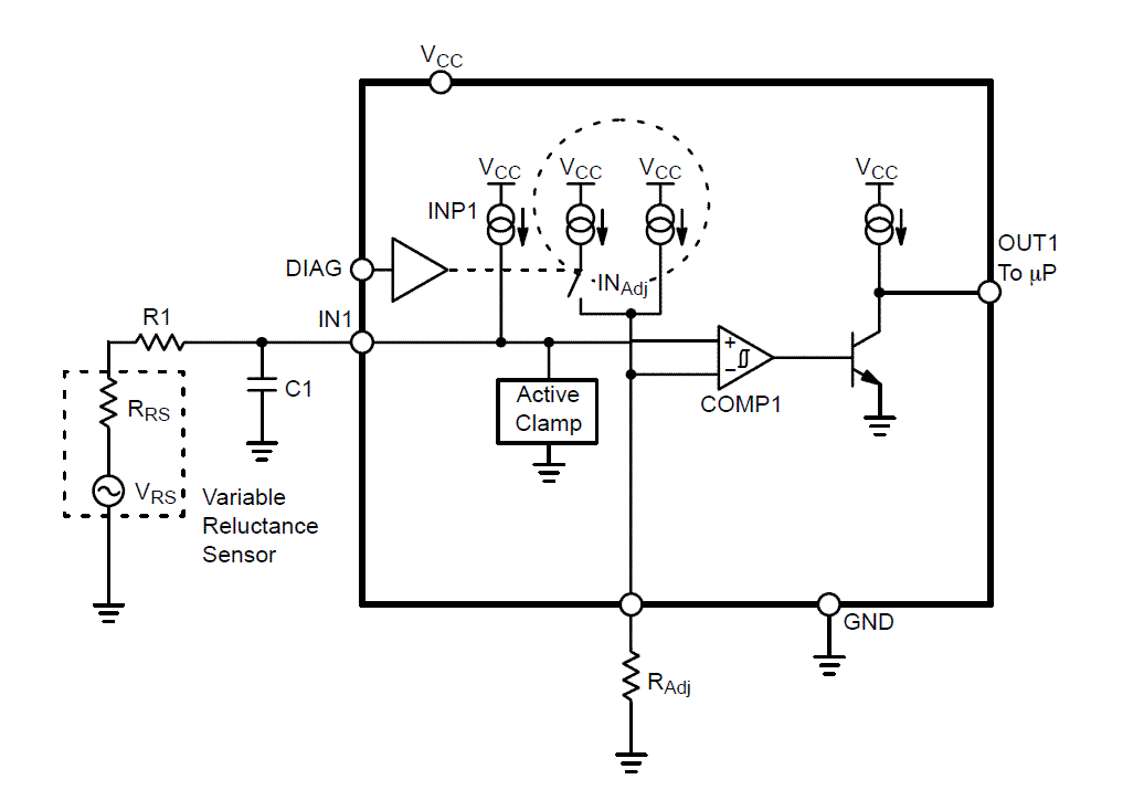
NCV1124是一款单片集成电路,主要用于调节来自用于监控旋转部件的传感器的信号。 NCV1124是双通道设备。两个相同通道中的每一个与可变磁阻传感器接口,并连续地将传感器输出信号与用户可编程内部参考进行比较。在IN1或IN2处具有适当幅度的交替输入信号将在相应的OUT端子处产生矩形波形,适合与标准微处理器或标准逻辑系列的接口。
特性
  • 两个独立频道
  • 内部迟滞
  • 内置诊断模式

电路图、引脚图和封装图






技术文档

数据手册(1) 相关资料(4)
元器件购买 NCV1124 相关库存
应用 终端产品
  • Crankshaft /凸轮轴位置传感器
  • 汽车