0
  • 聊天消息
  • 系统消息
  • 评论与回复
登录后你可以
  • 下载海量资料
  • 学习在线课程
  • 观看技术视频
  • 写文章/发帖/加入社区
会员中心
创作中心

完善资料让更多小伙伴认识你,还能领取20积分哦,立即完善>

3天内不再提示

OPA2340 MicroAmplifier™ 系列单电源轨至轨运算放大器

数据:

描述

OPA340系列轨到轨CMOS运算放大器针对低电压,单电源工作进行了优化。轨到轨输入和输出以及高速操作使其成为驱动采样模数(A /D)转换器的理想选择。它们还非常适合通用和音频应用,以及在数模(D /A)转换器的输出端提供I /V转换。单通道,双通道和四通道版本具有相同的设计灵活性规范。

OPA340系列采用低至2.5 V的单电源供电,输入共模电压范围低于地面500 mV,500 mV高于正供应。输出电压摆幅在电源轨的1 mV范围内,负载为100kΩ。这些器件提供出色的动态响应(BW = 5.5 MHz,SR = 6 V /μs),静态电流仅为750 A.双通道和四通道设计具有完全独立的电路,可实现最低串扰和无交互。

单(OPA340)封装是纤巧的5引脚SOT-23表面贴装,8引脚SOIC表面贴装和8引脚DIP封装。双通道(OPA2340)采用微型8引脚VSSOP表面贴装,8引脚SOIC表面贴装和8引脚PDIP封装。四通道(OPA4340)封装是节省空间的16引脚SSOP表面贴装和14引脚SOIC表面贴装。所有温度范围均为-40°C至85°C,工作温度范围为-55°C至125°C。 SPICE宏模型可用于设计分析。

特性

  • 轨到轨输入
  • 轨到轨输出(1 mV以内)
  • < li> Micro 尺寸封装
  • 宽带宽:5.5 MHz
  • 高压摆率:6 V /μs
  • 低THD +噪声:0.0007%(f = 1 kHz)
  • 低静态电流:750μA/通道
  • 单,双和四版本

参数 与其它产品相比 精密 运算放大器 (Vos<1mV)

 
Number of Channels (#)
Total Supply Voltage (Min) (+5V=5, +/-5V=10)
Total Supply Voltage (Max) (+5V=5, +/-5V=10)
GBW (Typ) (MHz)
Slew Rate (Typ) (V/us)
Rail-to-Rail
Vos (Offset Voltage @ 25C) (Max) (mV)
Offset Drift (Typ) (uV/C)
Iq per channel (Typ) (mA)
Vn at 1kHz (Typ) (nV/rtHz)
CMRR (Typ) (dB)
Rating
Operating Temperature Range (C)
Package Group
Package Size: mm2:W x L (PKG)
Input Bias Current (Max) (pA)
Output Current (Typ) (mA)
Features
Architecture
OPA2340 OPA340 OPA4340
2     1     4    
2.7     2.7     2.7    
5.5     5.5     5.5    
5.5     5.5     5.5    
6     6     6    
In
Out    
In
Out    
In
Out    
0.5     0.5     0.5    
2.5     2.5     2.5    
0.75     0.75     0.75    
25     25     25    
92     92     92    
Catalog     Catalog     Catalog    
-40 to 85     -40 to 85     -40 to 85    
PDIP
SOIC
VSSOP    
PDIP
SOIC
SOT-23    
SOIC
SSOP    
See datasheet (PDIP)
8SOIC: 29 mm2: 6 x 4.9(SOIC)
8VSSOP: 15 mm2: 4.9 x 3(VSSOP)    
See datasheet (PDIP)
8SOIC: 29 mm2: 6 x 4.9(SOIC)
5SOT-23: 8 mm2: 2.8 x 2.9(SOT-23)    
14SOIC: 52 mm2: 6 x 8.65(SOIC)
16SSOP: 29 mm2: 6 x 4.9(SSOP)    
10     10     10    
50     50     50    
N/A     N/A     N/A    
CMOS     CMOS     CMOS    

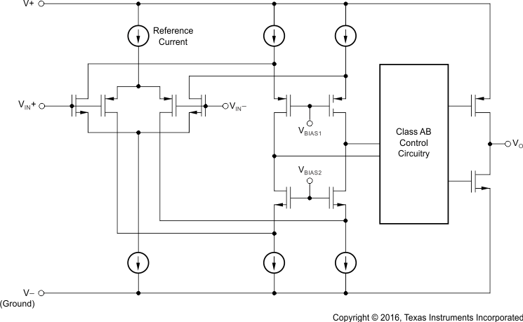
方框图 (1)

技术文档

数据手册(1)
元器件购买 OPA2340 相关库存