0
  • 聊天消息
  • 系统消息
  • 评论与回复
登录后你可以
  • 下载海量资料
  • 学习在线课程
  • 观看技术视频
  • 写文章/发帖/加入社区
会员中心
创作中心

完善资料让更多小伙伴认识你,还能领取20积分哦,立即完善>

3天内不再提示

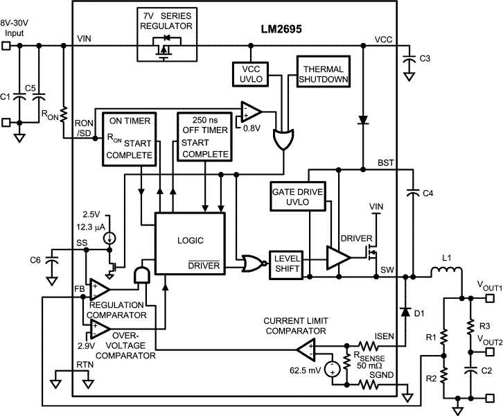
LM2695 高电压(30V,1.25A)降压开关稳压器

数据:

描述

LM2695降压型开关稳压器具有实现低成本,高效,降压偏置稳压器所需的所有功能,能够为负载提供1.25A电流。该降压稳压器包含一个33V N通道降压开关,采用耐热增强型WSON-10和HTSSOP-14封装。迟滞调节方案不需要环路补偿,可以实现快速的负载瞬态响应,并简化电路实现。由于输入电压和导通时间之间的反比关系,工作频率保持恒定,线路和负载变化。电流限制检测设置为1.25A。其他功能包括:VCC欠压锁定,热关断,栅极驱动欠压锁定和最大占空比限制器。

特性

  • 集成33V,N通道降压开关
  • 集成启动稳压器
  • 输入电压范围:8V至30V
  • 无需环路补偿
  • 超快速瞬态响应
  • 工作频率在负载电流和输入电压下保持恒定
  • < li>启动时限制的最大占空比
  • 可调输出电压
  • 3.35A的谷电流限制
  • 精密内部参考
  • 低偏置电流
  • 高效运行
  • 热关断

封装

  • 10针WSON(4 mm x 4 mm)
  • 14针HTSSOP
  • 用于改善散热的外露散热垫

所有商标均为他们各自的主人。

典型应用

  • 高效负载点(POL)稳压器
  • 非隔离电信降压稳压器
  • 二次高压后置稳压器

参数 与其它产品相比 降压转换器 (集成开关)

 
Vin (Min) (V)
Vin (Max) (V)
Vout (Min) (V)
Vout (Max) (V)
Iout (Max) (A)
Regulated Outputs (#)
Switching Frequency (Min) (kHz)
Switching Frequency (Max) (kHz)
Iq (Typ) (mA)
Features
Control Mode
Duty Cycle (Max) (%)
Operating Temperature Range (C)
Rating
Package Group
LM2695
8    
30    
2.5    
24    
1.25    
1    
45    
750    
1.7    
N/A    
Constant on-time (COT)    
94    
-40 to 125    
Catalog    
HTSSOP
WSON    

方框图 (2)

技术文档

数据手册(1)
元器件购买 LM2695 相关库存

相关阅读