0
  • 聊天消息
  • 系统消息
  • 评论与回复
登录后你可以
  • 下载海量资料
  • 学习在线课程
  • 观看技术视频
  • 写文章/发帖/加入社区
会员中心
创作中心

完善资料让更多小伙伴认识你,还能领取20积分哦,立即完善>

3天内不再提示

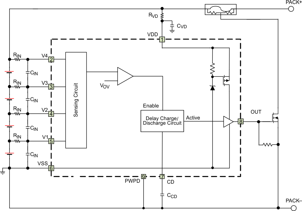
BQ2947 可提供精确逐电池电压监视的锂离子保护 IC 系列

数据:

描述

bq2947系列是用于锂离子电池组系统的过压监视器和保护器。独立监控每节电池是否具有过压状态。

在bq2947器件中,当检测到任意电池上存在过压状态时,即会启动外部延迟计时器。在延迟定时器超时时,输出被触发进入其激活状态(根据配置的不同为高电平或低电平)。外部延迟定时器的特性还包括检测CD引脚上开路或者短路延迟电容器(这也将在过压条件下触发输出驱动器)的功能。

为了实现更快速的产品线测试,bq2947器件提供具有较短延迟时间的客户测试模式。

特性

  • 2,3和4节串联电池过压保护
  • 外部电容器编程的延迟定时器
  • 厂家设定的过压保护(OVP)阈值(阈值电压3.85V至4.6V)
  • 输出选项:高电平有效或开漏低电平有效
  • 高精度过压保护:±10mV
  • 低功耗I CC ≈1μA
    (V CELL(ALL)&lt; V < sub> PROTECT )
  • 每节电池输入的低泄漏电流&lt; 100nA
  • 小型封装尺寸
    • 8引脚WSON(2.00mm x 2.00mm)

所有商标均为其各自所有者的财产。

参数 与其它产品相比 电池监控, 保护及认证解决方案

 
Function
Number of Series Cells (Min)
Number of Series Cells (Max)
Communication Interface
Features
Typical Operating Current (Typ) (uA)
Rating
Vin (Max) (V)
Pin/Package
BQ2947
Protection    
2    
4    
No Communication    
Over-voltage (OV)    
1    
Catalog    
20    
8WSON    

方框图 (1)

技术文档

数据手册(1)
元器件购买 BQ2947 相关库存