0
  • 聊天消息
  • 系统消息
  • 评论与回复
登录后你可以
  • 下载海量资料
  • 学习在线课程
  • 观看技术视频
  • 写文章/发帖/加入社区
会员中心
创作中心

完善资料让更多小伙伴认识你,还能领取20积分哦,立即完善>

3天内不再提示

TPS63710 TPS63710 反向降压转换器

数据:

描述

TPS63710作为反相降压直流/直流转换器,可产生低至-5.5V的负输出电压。它提供高达1A的输出电流,具体值取决于输入电压与输出电压比。其经过滤波的参考系统提供高性能电信系统中所需的低1 /f噪声。

TPS63710采用固定频率的PWM控制拓扑。它具有内部电流限制和热关断功能.TPS63710具有3.1V至14V的输入电压范围,因此可用于需要从较高的正输入电压(绝对值)产生负输出电压的各种。

同步整流提供高效率,特别是对于小输出电压(如-1.8V,此类电压通常用作高性能DAC和ADC的负电源电压)。该器件具有1.5MHz的固定开关频率,因此允许使用小型外部组件,并可实现较小的总体解决方案尺寸。

TPS63710采用3mm×3mm WSON封装,能够高环境温度下运行的应用提供良好的散热性能。

特性

  • 输入电压范围为3.1V至14V
  • 输出电流为1A
  • 输出电压精度为+ 1.5%
  • 同步整流
  • 低1 /f噪声参考系统
  • 输出电压:-1V至-5.5V
  • | V <子> OUT | &LT; 0.7 x V IN
  • 效率高达91%
  • 1.5MHz固定频率PWM模式
  • 热关断
  • < li>5μA关断电流
  • 3mm×3mm WSON封装
  • 使用TPS63710并借助WEBENCH ®电源设计器创建定制设计方案
  • < /ul>

    所有商标均为其各自所有者的财产。

参数 与其它产品相比 降压/升压、反相或分离轨转换器(集成式开关)

 
Topology
Vin (Min) (V)
Vin (Max) (V)
Vout (Min) (V)
Vout (Max) (V)
Switch Current Limit (Typ) (A)
Duty Cycle (Max) (%)
Switching Frequency (Min) (kHz)
Switching Frequency (Max) (kHz)
Iq (Typ) (mA)
Features
Iout (Max) (A)
Operating Temperature Range (C)
Rating
Package Group
TPS63710 TPS63700
Inverting     Inverting    
3.1     2.7    
14     5.5    
-5.5     -15    
-1     -2    
2.1     1    
70     87.5    
1400     1250    
1600     1380    
15     0.97    
Enable
Output Discharge
Power Good
Synchronous Rectification
UVLO Fixed    
Enable
Load Disconnect
UVLO Fixed    
1     0.36    
-40 to 125     -40 to 85    
Catalog     Catalog    
SON     VSON    

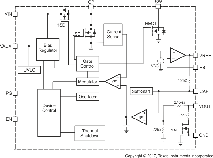
方框图 (1)

技术文档

数据手册(0)
元器件购买 TPS63710 相关库存

相关阅读