0
  • 聊天消息
  • 系统消息
  • 评论与回复
登录后你可以
  • 下载海量资料
  • 学习在线课程
  • 观看技术视频
  • 写文章/发帖/加入社区
会员中心
创作中心

完善资料让更多小伙伴认识你,还能领取20积分哦,立即完善>

3天内不再提示

LM3668 1A、高效双模单电感器降压/升压 DC/DC 转换器

数据:

描述

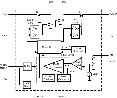
LM3668是一款同步降压 - 升压型DC-DC转换器,专为从锂离子电池和2.5 V至2.5 V之间的输入电压轨为低压电路供电而优化。 5.5 V.它能够在输出电压范围内支持高达1A的输出电流。 LM3668根据输入电压在降压或升压模式之间自动切换,从而在整个输入电压范围内调节输出电压。

LM3668具有2个N沟道MOSFET和2个P沟道MOSFET,通过降压和升压工作模式提供连续操作的拓扑结构。 MODE引脚允许用户在智能自动PFM-PWM模式操作和强制PWM操作之间进行选择。在PWM模式期间,使用固定频率2.2 MHz(典型值)。 PWM模式可将负载驱动至1 A. Hysteretic PFM模式可在系统待机期间轻负载时将静态电流降至45μA(典型值),从而延长电池寿命。内部同步整流提供高效率。在关断模式下(EN引脚拉低),器件关闭并将电池消耗降至0.01μA(典型值)。

2.2 MHz(典型值)的高开关频率允许使用微小的表面贴装元件包括2.2μH电感,10μF输入电容和22μF输出电容。

特性

  • 45-μA典型静态电流
  • 适用于2.8 V-3.3 V和3 V-3.4 V版本:
    • 1-A V IN 的最大负载电流= 2.8 V至5.5 V
    • 800 mA最大负载电流
      V IN = 2.7 V
    • 600 V最大负载电流,用于
      V IN = 2.5 V
    < /li>
  • 对于4.5 V-5 V
    • 1-A最大负载电流对于
      V IN = 3.9 V至5.5 V

    • V IN 的最大负载电流为800 mA = 3.4 V至3.8 V
    • 700 V mA IN = 3 V至3.3 V
    • 600 mA最大负载电流,用于
      V IN = 2.7 V至2.9 V
  • 2.2 MHz PWM固定开关频率
    (典型值)
  • 自动PFM-PWM模式或强制PWM
    模式
  • 宽输入电压范围:2.5 V至5.5 V
  • 高效率的内部同步整流
  • 内部软启动:600-μs最大启动时间V IN 定居
  • 0.01-μA典型关断电流
  • 电流过载和热关断
    保护
  • 频率同步引脚:1.6 MHz至2.7 MHz

参数 与其它产品相比 降压/升压、反相或分离轨转换器(集成式开关)

 
Topology
Vin (Min) (V)
Vin (Max) (V)
Vout (Min) (V)
Vout (Max) (V)
Switch Current Limit (Typ) (A)
Switching Frequency (Min) (kHz)
Switching Frequency (Max) (kHz)
Iq (Typ) (mA)
Features
Operating Temperature Range (C)
Rating
Package Group
LM3668
Buck/Boost    
2.5    
5.5    
2.8    
5    
2.05    
1900    
2500    
0.045    
Frequency Synchronization
Light Load Efficiency    
-40 to 85    
Catalog    
WSON    

方框图 (3)

技术文档

数据手册(1)
元器件购买 LM3668 相关库存

相关阅读