0
  • 聊天消息
  • 系统消息
  • 评论与回复
登录后你可以
  • 下载海量资料
  • 学习在线课程
  • 观看技术视频
  • 写文章/发帖/加入社区
会员中心
创作中心

完善资料让更多小伙伴认识你,还能领取20积分哦,立即完善>

3天内不再提示

TPS60402-Q1 汽车类未稳压 60mA 充电泵电压反向器

数据:

描述

TPS6040x-Q1系列器件可在1.8 V至5.25 V的输入电压范围内产生非稳压负输出电压。器件通常由5 V或3.3 V的预调节电源轨。由于其宽输入电压范围,可以为两个或三个NiCd,NiMH或碱性电池单元以及一个锂离子电池供电。

< p>构建完整的DC-DC电荷泵逆变器只需要三个外部1μF电容。该器件采用5引脚SOT-23封装,可在50 mm 2 电路板区域内构建。更换通常需要通过集成电路启动负载的肖特基二极管可以实现额外的电路板面积和元件数量减少。

TPS6040x-Q1可以提供60 mA的最大输出电流,典型转换在宽输出电流范围内效率大于90%。提供三种器件选项TPS60401 /2/3-Q1,具有20 kHz,50 kHz和250 kHz固定频率操作。 TPS60400-Q1器件具有可变开关频率,可在宽负载范围的应用中降低工作电流,并可通过低值电容实现设计。

特性

  • 符合汽车应用要求
  • AEC-Q100测试指南,结果如下:
    • 设备温度1级:-40°C至+ 125°C环境工作温度范围
    • 器件HBM ESD分级2级
    • 器件CDM ESD分类级别C6
  • 反转输入电源电压
  • 高达60 mA的输出电流
  • 仅需要三个小型1μF陶瓷电容器
  • 输入电压范围从1.8 V至5.25 V
  • PowerSave模式可在低输出电流下提高效率(TPS60400-Q1)
  • 器件静态电流典型值:100μA
  • 用于启动负载的集成有源肖特基二极管
  • 小型5引脚SOT23封装
  • 可用的评估模块:TPS60400EVM-178

参数 与其它产品相比 降压/升压或反相充电泵 (无电感器)

 
Topology
Vin (Min) (V)
Vin (Max) (V)
Vout (Min) (V)
Vout (Max) (V)
Iout (Max) (A)
Switching Frequency (Min) (kHz)
Switching Frequency (Max) (kHz)
Iq (Typ) (mA)
Features
Operating Temperature Range (C)
Rating
Package Group
TPS60402-Q1 TPS60400-Q1 TPS60401-Q1 TPS60403-Q1
Inverting     Inverting     Inverting     Inverting    
1.8     1.8     1.8     1.8    
5.25     5.25     5.25     5.25    
-1.8     -1.8     -1.8     -1.8    
-5.25     -5.25     -5.25     -5.25    
0.06     0.06     0.06     0.06    
50     50     20     250    
50     250     20     250    
0.12     0.125     0.065     0.425    
N/A     N/A     N/A     N/A    
-40 to 125     -40 to 125     -40 to 125     -40 to 125    
Automotive     Automotive     Automotive     Automotive    
SOT-23     SOT-23     SOT-23     SOT-23    

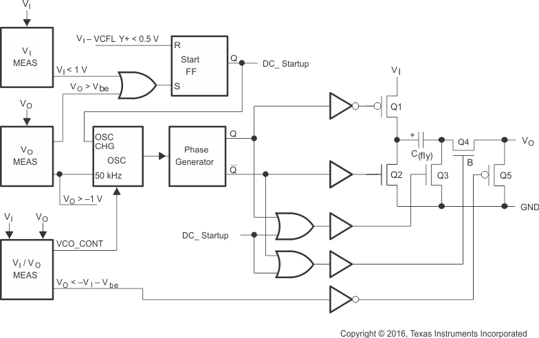
方框图 (1)

技术文档

数据手册(1)
元器件购买 TPS60402-Q1 相关库存

相关阅读