0
  • 聊天消息
  • 系统消息
  • 评论与回复
登录后你可以
  • 下载海量资料
  • 学习在线课程
  • 观看技术视频
  • 写文章/发帖/加入社区
会员中心
创作中心

完善资料让更多小伙伴认识你,还能领取20积分哦,立即完善>

3天内不再提示

LM2578A 开关稳压器

数据:

描述

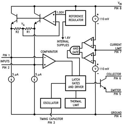
LM2578A是一款开关稳压器,可轻松设置为DC-DC电压转换电路,如降压,升压和反相配置。 LM2578A具有独特的比较器输入级,不仅具有用于反相和非反相输入的独立引脚,而且还为每个输入提供内部1.0V基准电压源,从而简化了电路设计和p.c.电路板布局。输出可以切换到750 mA,并为其集电极和发射极提供输出引脚,以提高设计灵活性。根据应用,外部限流端子可以参考接地端子或端子中的V 。此外,LM2578A还具有板载振荡器,可通过单个外部电容设置开关频率,从<1 Hz到100 kHz(典型值)。

LM2578A是LM2578的改进版本,为总电源电压和输出晶体管发射极和集电极电压提供更高的最大额定值。

特性

  • 反相和非反相反馈输入
  • 输入时的1.0V参考
  • 从供应运行电压为2V至40V
  • 输出电流高达750 mA,饱和度低于0.9V
  • 电流限制和热关断
  • 占空比高达90%

所有商标均为其各自所有者的财产。

参数 与其它产品相比 降压/升压、反相或分离轨转换器(集成式开关)

 
Topology
Vin (Min) (V)
Vin (Max) (V)
Vout (Min) (V)
Vout (Max) (V)
Switch Current Limit (Typ) (A)
Duty Cycle (Max) (%)
Switching Frequency (Min) (kHz)
Switching Frequency (Max) (kHz)
Iq (Typ) (mA)
Features
Iout (Max) (A)
Operating Temperature Range (C)
Rating
Package Group
LM2578A
Boost
Buck
Flyback
Forward
Inverting
SEPIC    
2    
40    
1    
36    
0.75    
90    
16    
24    
2.5    
N/A    
0.75    
-40 to 125    
Catalog    
PDIP
SOIC    

方框图 (2)

技术文档

数据手册(0)
元器件购买 LM2578A 相关库存

相关阅读