



































声明:本文内容及配图由入驻作者撰写或者入驻合作网站授权转载。文章观点仅代表作者本人,不代表电子发烧友网立场。文章及其配图仅供工程师学习之用,如有内容侵权或者其他违规问题,请联系本站处理。
举报投诉
-
蓄电池
+关注
关注
20文章
1719浏览量
73842 -
存储系统
+关注
关注
2文章
439浏览量
41949 -
电能
+关注
关注
1文章
748浏览量
39037
发布评论请先 登录
相关推荐
热点推荐
蓄电池在线监测系统 ——蓄电池的CT扫描仪
蓄电池作为整个电力系统的“后备心脏”在电网正常运行时处于浮充状态,一旦遇到电网故障、市电中断等突发情况,能立即切换成供电模式。然而电池的 潜在安全隐患 如内阻增大、极板老化
从被动防护到主动预防,看电芯巨头如何用“黑科技”破局热失控难题
。 但也需要认识到,目前储能行业仍然面临着一些挑战,尤其是在安全问题上。以电芯为例,今年8月,中国首部储能电池安全强制性国家标准《电能存储系统
预警失效电池,保障电力安全!安科瑞ABAT100蓄电池监测系统灵活适配多种场景
安科瑞徐赟杰 摘要 蓄电池作为电力系统的"最后一道屏障",在通信基站、工业控制等关键领域发挥着不可替代的作用。然而,传统蓄电池运维管理方式存在实时性差、预警能力不足、维护成本高等问题。本文基于安科瑞
天合储能产品荣获GB 44240-2024新国标认证
近日,天合储能产品顺利通过储能用锂电池安全强制性国家标准认证(GB 44240-2024),该证书由权威第三方认证机构北京鉴衡认证中心(CGC)颁发。此次认证充分证明了公司在产品设计开
安科瑞蓄电池监测系统:数据中心铅酸蓄电池的智能守护者
在数据中心的庞大体系中,铅酸蓄电池作为不可或缺的后备电源,承担着保障电力持续供应的重任,其工作状态的稳定与否直接关乎数据中心的运行安全。安科瑞凭借先进技术推出的蓄电池监测系统,以安装简
别让蓄电池拖垮电力系统!安科瑞ABAT100系列蓄电池在线监测解决方案让蓄电池故障无处遁形
一、电力系统中的 “隐形炸弹” 在现代电力系统中,蓄电池作为不可或缺的备用电源,承担着在市电中断时保障关键设备持续运行的重任。然而,看似平静的蓄电池组,实则可能隐藏着巨大的危机。相关数
赣锋锂电荣获GB 44240-2024电池组系统安全认证
近日,赣锋锂电自主研发的 1P416S-314Ah储能电池系统 正式通过北京鉴衡认证中心(CGC)检测认证,斩获国内首张GB 44240-2024《
赣锋锂电产品首批通过国家级安全认证
近日,在第十三届储能国际峰会暨展览会上,中关村储能产业技术联盟与中国电子技术标准化研究院联合发布了首批通过《GB 44240—2024 电能存储系统
魏牌全新高山动力电池、哈弗动力电池首批通过电池新国标检测
近日,魏牌全新高山动力电池包总成、哈弗品牌动力电池包总成分别通过中汽研汽车检验中心的GB 38031-2025《电动汽车用动力蓄电池
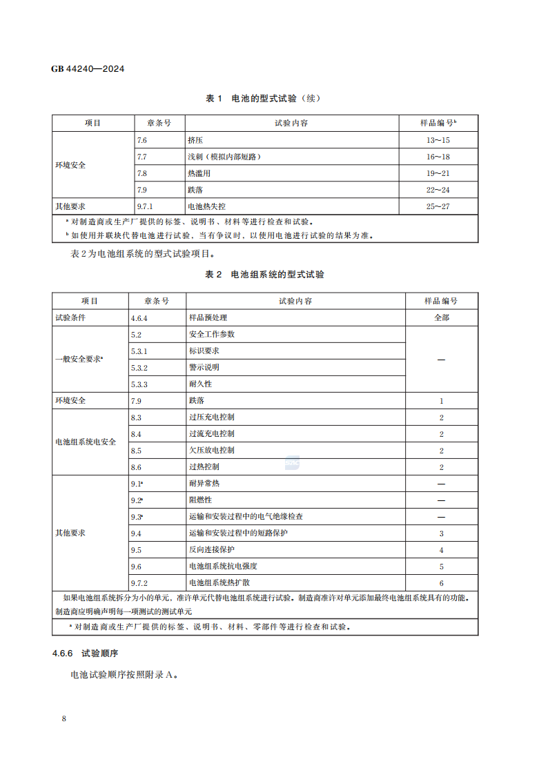
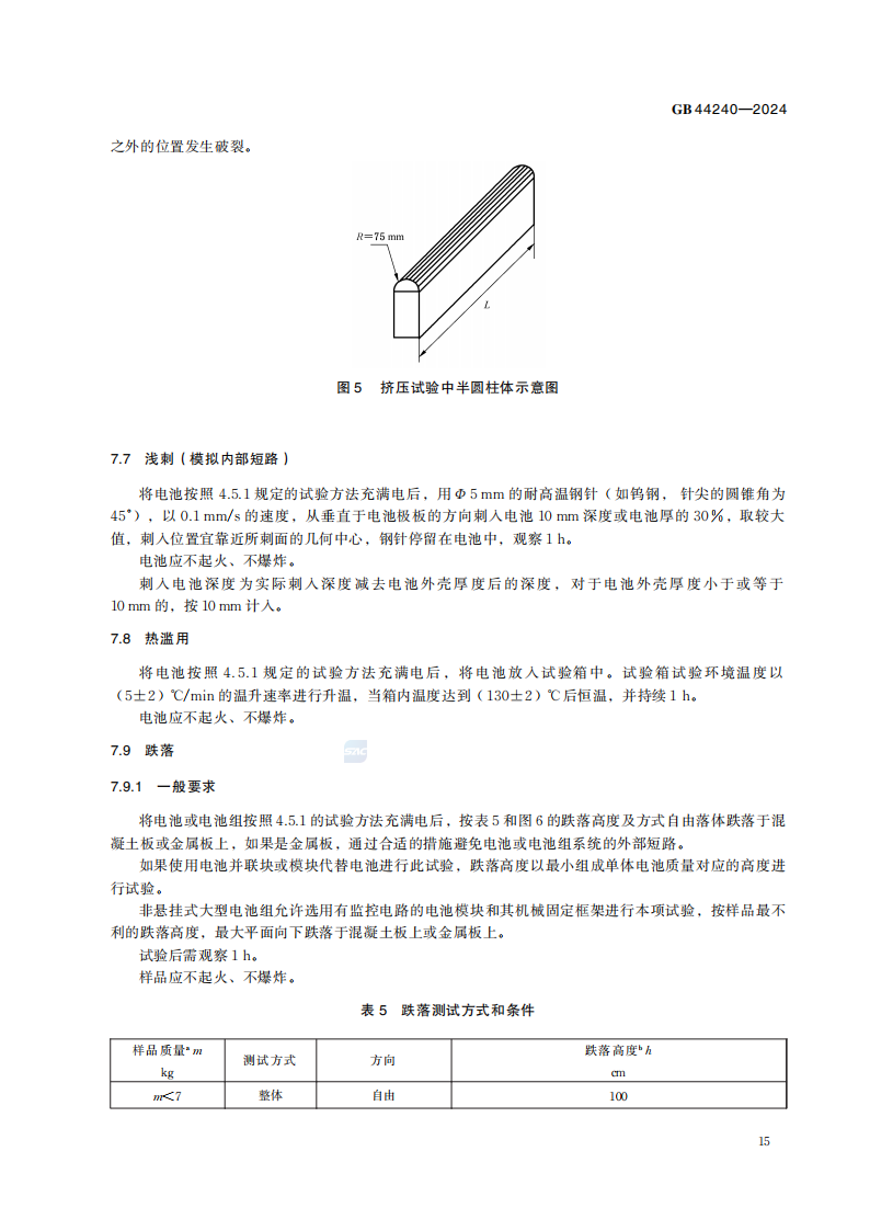
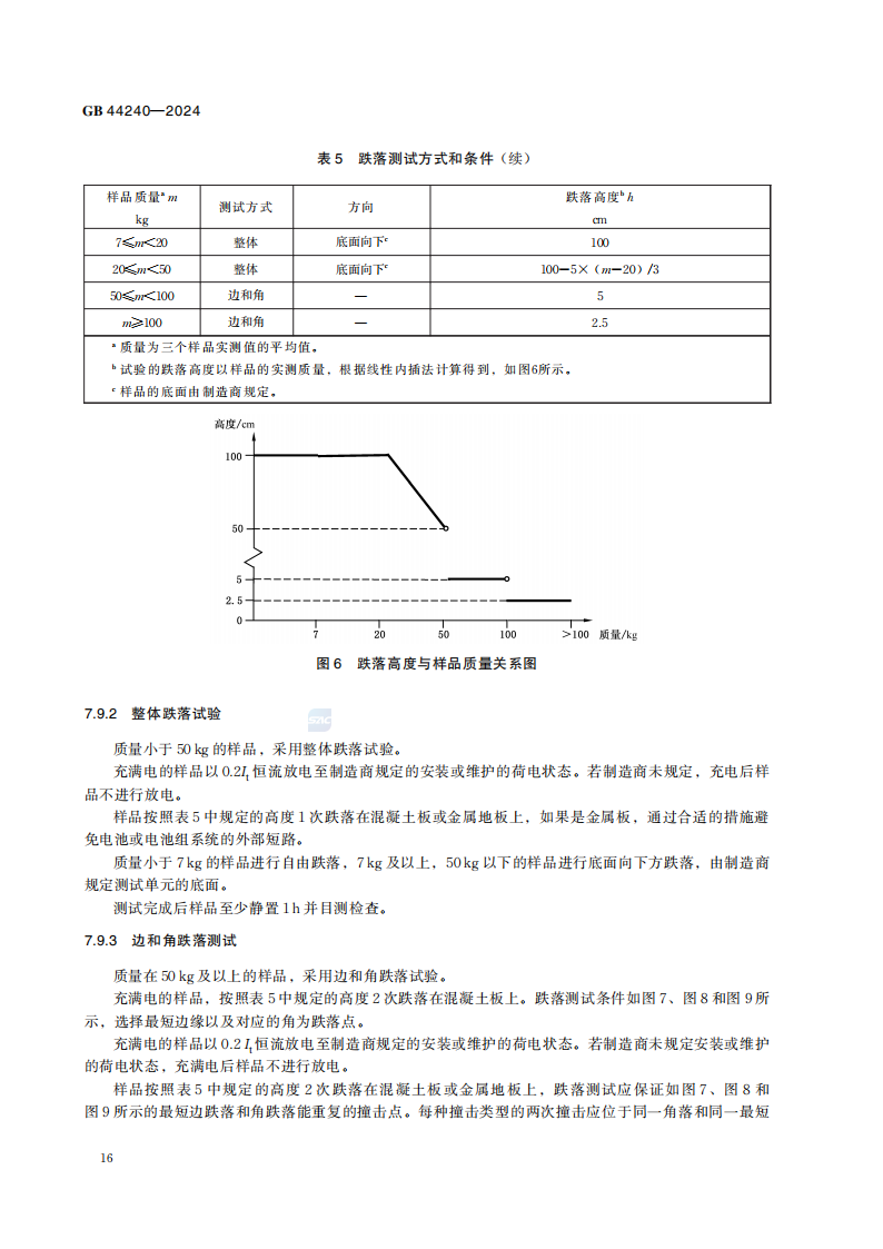
GB 44240-2024 电能存储系统用锂蓄电池和电池组 安全要求
评论