摘要
电源转换器正朝着越来越高的功率密度的方向发展。通常,获得这种高功率密度的方法是提高开关频率,可以缩小滤波器组件的尺寸。但是,提升开关频率会极大地增加系统的开关损耗,而这种损耗会阻碍系统在高于100kHz的开关频率上运行。
1. 本文引言
为了在保持一定效率的同时增加开关频率,人们开发出了几种软开关技术(1、2和3)。大多数谐振技术都增加了半导体电流和/或电压应力,从而导致器件体积增大,并增加大环流带来的传导损耗。然而,一种新型转换器被开发了出来,其允许在没有增加开关损耗的情况提高开关频率,同时克服了谐振技术的大部分弊端。在实现主开关零电压开启和升压二极管零电流关闭的时候,零电压转换(ZVT)转换器工作在一个固定频率上。这仅仅是通过在开关转换期间运用谐振操作来实现的。在周期的剩余时间里,从根本上将谐振网络从电路中消除,而且转换器的运行同其非谐振部分完全一致。
同传统的升压转换器相比,这种技术带来了效率方面的提高,并可以在低应力下运行升压二极管(这是因为关闭状态下受控的di/dt)。二极管软开关还可以降低EMI(这是一个重要的系统考虑因素)。
有源功率因数校正将对转换器的输入电流进行编程以跟随线电压,并且有可能实现3% THD的0.999功率因数。Unitrode UC3855A/B IC集成了功率因数校正控制电路,该控制电路可以为高功率因数提供数个电流传感和功率级ZVT运行方面的增强特性。
UC3855集成了设计一款带有平均电流模式控制功能的ZVT功率级所需的所有控制功能。由于其能够在避免斜率补偿和其他方法(5、6)低噪声抗扰度的同时对输入电流进行精确地编程,因此人们选择了平均电流模式控制。
1.1 ZVT技术
1.1.1 ZVT升压转换器功率级
除开关转换以外的整个开关周期中,ZVT升压转换器的运行均同传统的升压转换器一样。图1显示的就是ZVT升压功率级。ZVT网络由QZVT、D2、Lr和Cr组成,提供了升压二极管和主开关的有源缓冲。[4、7、8]描述了ZVT电路的运行情况,为了叙述的完整性在此处进行了回顾。参见图2,下列时序间隔可以被定义为:

具有ZVT功率级的升压转换器

ZVT时序结构图
1.1.2 ZVT时序
1.1.2.1 t0-t1
t0之前的时间里,主开关处于关闭状态,二极管D1正传导满负载电流。在t0处,辅助开关(QZVT)被开启。由于辅助开关处于开启状态,Lr中的电流线性地上升至IIN。在此期间,二极管D1中的电流正逐渐下降。当二极管电流达到零时,该二极管关闭(例如D1的软开关)。在实际电路中,由于二极管需要一定时间来消除结电荷(junction charge),因此会有一些二极管逆向恢复。ZVT电感上的电压为VO,因此电流上升至Iin所需要的时间为:
1.1.2.2 t1-t2
在t1处,Lr电流达到了IIN,且Lr和Cr开始产生谐振。该谐振周期在其电压等于零以前对Cr放电。漏极电压的dv/dt由Cr(Cr为外部CDS和COSS的组合)控制。Cr放电的同时流经Lr的电流不断增加。漏极电压达到零所需要的时间为谐振时间的1/4。在该周期结束时,主开关的主体二极管开启。
1.1.2.3 t2-t3
在该时间间隔开始时,开关漏极电压已达到0V,并且主体二极管被开启。流经该主体二极管的电流将由ZVT电感驱动。该电感上的电压为零,因此电流处于续流状态。此时,主开关被开启,以实现零电压开关。
1.1.2.4 t3-t4
在t3处,UC3855感应到QMAIN的漏极电压降至零,并在关闭ZVT开关的同时开启主开关。ZVT开关关闭以后,Lr中的能量被线性地从D2释放至负载。
1.1.2.5 t4-t5
在t4处,D2中的电流趋于零。当这种情况发生时,该电路就像一个传统升压转换器一样运行。但是,在一个实际电路中,Lr同驱动D1阴极(由于Lr的另一端被钳位控制至零)正极节点的ZVT开关COSS一起谐振。在ZVT电路设计部分将对这种影响进行讨论。
1.1.2.6 t5-t6
该级也非常像一个传统升压转换器。主开关关闭。QMAIN漏-源节点电容充电至VO,并且主二极管开始向负载提供电流。由于节点电容起初将漏极电压保持在零状态,因此关闭损耗被极大地降低了。
由上述内容可知,这种转换器的运行仅在开启开关转换期间不同于传统升压转换器。主功率级组件并未出现比正常情况更多的电压或电流应力,而且开关和二极管均历经了软开关转换。通过极大地减少开关损耗,可以在不降低效率的情况下增加工作频率。二极管也可以在更低的损耗条件下工作,从而在更低温度、更高可靠性的条件下运行。该软开关转换还降低了主要由升压二极管硬关闭引起的EMI。
1.1.3 控制电路要求
为了保持主开关的零电压开关,ZVT开关在Cr电压谐振至零以前必须为开启状态。通过使用一个相当于低线压和最大负载条件下tZVT的固定延迟,可以实现这一目标。
但是,这样一来在轻负载或更高线压的条件下延迟的时间会比必要延迟时间更长,从而会增加ZVT电路传导损耗以及峰值电流应力。通过感应QMAIN漏极电压何时降至为零,UC3855实现了一个可变tZVT。一旦该电压降至ZVS引脚阈值电压(2.5V)以下时,ZVT栅极驱动信号便被终止,并且主开关栅极驱动升高。图3显示了该控制波形。在振荡器开始放电时开关周期开始,ZVT栅极驱动在放电周期开始时升高。在ZVS引脚感应到零电压状态或者放电期间结束(振荡器放电时间为最大ZVT脉宽)以前,ZVT信号均处于高位。这样就使ZVT开关仅在需要的时候开启。
ZVT控制波形
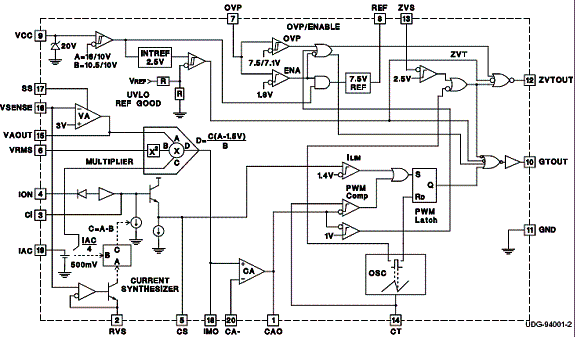
2. 控制电路运行及设计
图4显示了UC3855A/B的结构图(引脚数与DIL?20封装相当)。其显示了一款集成了基本PFC电路的控制器,包括平均电流模式控制以及促进ZVT工作的驱动电路。该器件还具有简化电流传感的电流波形合成器电路,以及过压和过电流保护。在下列各章节中,该控制器件被分解成若干个功能模块,并对其进行了单独的讨论。
UC3855控制器结构图
2.1 与UC3854A/B的比较
UC3855A/B的PFC部分与UC3854A/B完全一样。他们共有的几个设计参数在下面被突出显示了出来,以说明其相似性。
UC3855A/B中集成的新特性包括:ZVT控制电路、过压保护、电流合成器。
2.2 振荡器
振荡器包括一个内部电流源和散热片,因此仅需要一个外部时序电容器(CT)来设置频率。将额定充电电流设置为500μA,放电电流为8mA。放电时间大约为总时间的6%,其定义了最大ZVT时间。CT的计算可通过下式得出:
2.3 ZVT控制电路
正如ZVT技术部分所述,UC3855A/B提供了控制逻辑,以确保ZVT在所有线压及负载状态下运行,并且无需使用一个固定延迟。ZVS引脚对MOSFET漏极电压进行感应,并为一个ZVT驱动比较器输入。另一个比较器输入被内部偏置至2.5V。当ZVS输入为2.5V以上(并出现PWM时钟信号)时,ZVT驱动信号可升高。下拉ZVS引脚可终止ZVT驱动信号,并开启主开关输出(最大ZVT输出信号等于振荡器放电时间)。图5显示了用于感应节点电压的网络。R12将引脚上拉至7.5V的最大值,同时C6提供滤波功能。
ZVS传感电路
RC时间常数应该足够快,以在最大占空比时达到2.5V。该漏极电压受限于将主MOSFET dv/dt变慢的节点电容,其降低了ZVS电路上的高速要求。最大ZVS引脚电压应被限制在VREF,否则ZVS电路就会变为闭锁状态,无法正确工作。
ZVS运行的另一种方法是,通过一个简单的分压器来感应漏极电压。但是,该电压仍然必须被滤波(和钳位控制),以便不会将噪声注入ZVS引脚。
如欲了解时序波形,请参考前面的图3。
3. 栅极驱动
主驱动可提供1.5APK,ZVT驱动为0.75APK。由于ZVT运行,主开关驱动阻抗要求被减少。在开启时,漏极电压为0V,因此密勒电容效应不再是一个问题;在关闭时,dv/dt受限于谐振电容器。由于ZVT MOSFET通常为至少两个小于主开关的裸片尺寸,因此一个较低的峰值电流容量就可以满足其驱动要求。
3.1 乘法器/分压器电路
UC3855A/B的乘法器部分与UC3854A/B完全一样。其集成了输入电压前馈功能(通过VRMS输入),以消除对输入电压环路增益的依赖性。正确地设置该器件,需要定义的参数只有三个(VVRMS、IIAC和RIMO)。
3.1.1 VRMS
该乘法器对线电流进行编程,从而影响线路的功耗。考滤到系统功耗限制,对VRMS引脚进行编程。参考该结构图(图4),乘法器输出方程式为:
功耗限制函数由电压环路误差放大器VEA(6V)的最大输出电压来设置。通过观察给定VEA值情况下的变化可以轻松地阐明功耗限制函数。如果该AC线压降低2倍,那么前馈电压效应(V2VRMS)则降低至四分之一。这样就将乘法器输出电流(以及随之而来的线电流)提高了2倍。因此,线路的功耗保持恒定。反之,如果负载增加且线路保持恒定,则VEA增加,从而导致更高的线电流。于是,由此可见,VEA为一个同输入功耗成正比例关系的电压。
在正常情况下,设置乘法器是用来限制低线路条件下的最大功耗,其同最大误差放大器输出电压相当。对该乘法方程式求解,以得到同最大误差放大器电压和最大乘法器电流(2倍IIAC以内)相当的前馈电压。
求出低压线路VRMS电压以后就可以定义线路至VRMS引脚的分压器。为了减少出现在乘法器输入端的二阶谐波数量(其反过来又会在输入电流中引起三阶谐波)[9],相对而言,该前馈电压必须没有纹波。该滤波会在VRMS引脚上产生一个dc电压。由于是按照其RMS值对输入电压进行定义,因此必须考虑到该RMS因数(0.9)dc[9]。例如,如果该低线压为85V,那么要求的衰减则为:
在270V高线压状态下,其相当于VVRMS=4.76V。VRMS输入的共模范围为0V至5.5V。因此,计算出来的范围在可接受的极限以内。
推荐使用一个二极滤波器来提供足够的衰减,而不降低前馈瞬态响应。单极滤波器要求有一个极低频率的极以使VRMS对线压变化很快地做出响应。
一旦VRMS的失真被确定,则可以计算出滤波器极。如果前馈电路对总失真的作用为1.5%以内,那么就可以计算出滤波器的要求衰减。需要注意的是,在一个完整的波形整流正弦波中,二阶谐波大约为dc值的66.7%。在该输入电流波形中[9],二阶谐波的百分比转换为相同百分比三阶谐波失真。因此,要求滤波器衰减为:
单个级应具有一个或0.15的衰减。对于一个单级滤波器而言,则为:
参见图6,同各组件相对应的取值为:R9A=R9B=390kΩ、R10=120kΩ、R11=18kΩ,并且C4=0.082μF、C5=0.47μF。
VRMS电路
3.1.2 IIAC
在高线压条件下,选择IIAC的值为500μA。这样的取值颇具随意性,但是其应该在1mA以下,这样可以保持在该乘法器的线性区域以内。相应地,线路至IAC引脚的总电阻大约为766kΩ。
3.1.3 RIMO
通过确定乘法器输出电压(为了保持在过电流跳变点以下)在低线压和最大负载电流条件下为1V则可以计算出乘法器输出电阻。这样也就相当于变流器的最大感应电压。该条件下的乘法器电流等于1V/RIMO,并且可以由乘法器方程式换算而得,其结果为:
在低线压条件下,IIAC等于156μA(如果低线压等于85V,IIAC被设定为270V时的500μA),VEA为其6V的最大值,VVRMS为1.5V。因此RIMO等于3.2kΩ。
3.2 电流合成器
由于构建在UC3855A/B中的电流合成功能使电流传感被简化了。当开关为开启且可以使用一个变流器对其进行感应时,开关电流同电感电流相同。当开关处于开启状态时,电流合成器使用一个同开关电流成正比例关系的电流对一个电容器(CI)充电。当该开关处于关闭状态时,电感电流波形将被控制器重新构建。为了精确地测量出电感电流,所需做的工作就只是重新构建电感电流的下斜坡斜率,其可由下式得出:
使用一个与VOUT?VAC成正比例关系的电流对CI放电,这样就可以重新构建电感电流波形。该电容器下斜坡斜率为:
通过从一个与VOUT成正比例关系的电流中减去IIAC/4,UC3855A/B就得出了IDIS。RVS引脚电压被调节至3V,因此,RVS电阻器的选择就设定了与VOUT成正比例的电流。
RRvs电流同IIAC/4的比应该等于VOUT与VAC的比。因此,如果IIAC/4为125μA,那么流经RRVS的电流应该被设定为130μA。
使电感电流斜坡与电容器电压斜坡相等,并确定VAC等于零时出现最大斜坡,则可以对CI求解,其结果如下:
其中,N为变流器(CT)匝比,(NS/NP)和RS为电流检测电阻器。
电流合成器具有大约20mV的偏移。该偏移可以引起线电流零交叉情况下的失真。为了消除这种偏移,可以在VREF和IMO引脚之间连接一个电阻器。该电阻器值是基于RIMO和合成器输出端偏移量计算出来。对于一个20mV偏移且RIMO=3.3kΩ而言,一个从VREF至1.2MΩ IMO的电阻器可以消除这种偏移。
3.3电流传感
3.3.1变流器
正如我们在前面部分所见,使用UC3855A/B合成电感电流十分简单。只需要直接感应开关电流,并使用一个电流传感变压器便可极为有效地完成这一工作。在该功率级的阻性感应会带来过多的功耗。
在实施变流器时需要谨记几个问题。在数百千赫兹频率下,需要解决磁芯复位问题。功率因数校正电路中固有的高占空比增加了难度。除此以外,ZVT电路使感应/复位功能更为复杂。当ZVT电路开启时,其电流从线路中流出。为了最小化线电流失真,应该对该电流进行测量。在变流器后面放置谐振电感,可以确保ZVT电路电流能够被测量。类似地,当主开关关闭时,电流继续流入谐振电容器。然而,对这一电流进行测量是非常重要的,如果该电容器被连接至MOSFET的漏极,且位于变流器下方,那么这一电流便耗掉了线路零相交上的最小复位时间,其占空比将接近100%。图7A显示了这种结构。如果该变流器没有足够时间来进行复位,那么即使避免了完全饱和,但其也会开始饱和并降低精度,从而引起零交叉失真。图7B中显示了一个更好的结构。在这个电路中,当ZVT电路启动期间放电时,测量出电容器电流。由于这种情况发生在开关周期的开始阶段,因此变流器不会损失其任何复位时间。在变流器上方连接Cr不会对MOSFET dv/dt控制产生负面影响。由于该器件一直控制着平均电流,因此,不管电容器电流是否在开关周期开始时或开关周期结束时被测量出来都没有关系。
图7还显示,过滤功能被添加至该变流器次级,以减少噪声过滤。该滤波器的带宽应足够低,以在不影响开关电流波形的情况下减少开关噪声。

变流器感应
除了位置和复位问题以外,还必须考虑到实际变流器结构。使用专门针对20kHz频率下而设计制造的变流器,在100kHz及更高开关频率下并不会有较好的性能表现。低频率设计一般均具有太多的漏极电感,以至于不能被用于高频率运行,并且会引起错误感应和/或噪声问题。
3.3.2 阻性感应
UC3855A/B仍然可以有阻性感应。由于对电流误差放大器的两个输入端对用户而言均可使用,因此阻性感应实施起来比较容易。图8显示了一个典型结构。该电流误差放大器的共模范围为-0.3V到5.0V。如果最大信号电平保持在1V,那么RIMO值同上面的计算值保持一致。这也允许阻性感应信号被馈送到RSENSE和RI结点的ION中,并被用于峰值限流。推荐使用一个消除栅极驱动电流影响的滤波器。我们建议,仍然连接RVS电阻器,并连接一个CS至接地的电阻器,以消除这些高阻抗节点中注入噪声的可能性。

阻性感应
电子发烧友App






























评论