0
  • 聊天消息
  • 系统消息
  • 评论与回复
登录后你可以
  • 下载海量资料
  • 学习在线课程
  • 观看技术视频
  • 写文章/发帖/加入社区
会员中心
创作中心

完善资料让更多小伙伴认识你,还能领取20积分哦,立即完善>

3天内不再提示

PWM电路

分享:

好的!PWM 是 脉宽调制的缩写。 PWM电路 是指能够实现脉宽调制功能或核心依赖于脉宽调制原理的电子电路。

以下是关于 PWM 电路的核心要点解释:

  1. 基本概念:

    • PWM 的核心是 在恒定频率(周期)下,改变脉冲信号的宽度(高电平持续的时间)
    • 将一个周期内高电平持续时间(Ton)整个周期(T)的比值称为占空比占空比 = (Ton / T) * 100%
    • 通过调节占空比,就能等效地控制输出信号的平均电平。
  2. PWM电路的关键:

    • 开关器件: PWM 电路通常包含至少一个高速电子开关元件(如 MOSFET、IGBT、功率晶体管、甚至是开关电源中的开关管)。这个开关是电路的核心执行部件。
    • 控制信号源: 需要一个能够产生 PWM 信号的控制器/发生器。这可以是:
      • 专用的 PWM 芯片(如 SG3525, TL494)
      • 微控制器(MCU)或数字信号处理器(DSP)的内部 PWM 模块 (最常用,如 Arduino, STM32 等都有 PWM 输出引脚)
      • 可编程逻辑器件(FPGA/CPLD)
      • 模拟电路(如比较器生成 PWM) (较少见)
    • 驱动电路: 如果开关器件需要较大电流/电压驱动(如大功率 MOSFET),通常需要在控制信号源和开关器件之间加入驱动电路,提供足够的驱动能力。
    • 负载: PWM 电路最终控制的设备,如电机、LED 灯、加热丝等。
  3. PWM电路的作用原理:

    • 控制器产生 PWM 信号。
    • 该信号驱动开关器件高速导通和关断。
    • 当开关导通时,电源电压几乎完全加在负载上(电流流过负载)。
    • 当开关关断时,负载上的电压接近为0(流经负载的电流接近0)。
    • 由于开关频率很高(通常远高于负载或人眼的响应速度),负载感受到的是一个平均电压/电流值。
    • 调整 PWM 信号的占空比,就等效于调整了施加在负载上的平均电压或电流。
  4. 主要特点:

    • 高效率: 开关器件在理想状态下导通(低电阻)和关断(无电流)时损耗最小。相比线性调节(如电阻分压),电能大部分给了负载而不是以热的形式浪费掉。
    • 精准控制: 数字控制可精确设定占空比,实现高精度的模拟量调节。
    • 易于接口: 数字控制器很容易生成和调整 PWM 信号。
    • 减少热量: 高效意味着发热少,系统更稳定。
    • 通用性: 原理简单,应用广泛。
  5. 常见应用:

    • 电机速度控制: 直流电机、无刷直流电机 (通过控制电压平均值调转速)。
    • LED 亮度调节: 通过控制平均电流调亮度(比模拟调光效率高)。
    • 开关电源: PWM 是开关电源(AC-DC, DC-DC 如 Buck, Boost, Buck-Boost 变换器)的核心技术,用于稳定输出电压/电流。
    • 逆变器: 将直流转换为交流(如太阳能逆变器、UPS)。
    • 音频功放: D类功放利用 PWM 技术放大音频信号。
    • 温度控制: 调节加热元件的功率。
    • 伺服/舵机控制: PWM 信号用于传递控制位置的角度信息(不同的占空比对应不同的角度)。
  6. 常见拓扑结构:

    • Buck 降压电路 (输出平均电压 < 输入电压)
    • Boost 升压电路 (输出平均电压 > 输入电压)
    • Buck-Boost 升降压电路 (输出平均电压可大于或小于输入电压)
    • 半桥 / 全桥电路 (常用于逆变器、大功率 DC-DC 转换、电机驱动)

总结来说:

PWM电路是利用高速开关器件,在控制信号(PWM信号)的作用下,通过周期性地导通和关断,调节输出脉冲的宽度(占空比),从而等效地控制施加在负载上的平均电压或电流的一种高效电子控制电路。 它在电机调速、调光、电源转换等需要高效率、精准模拟量控制的领域应用极其广泛。核心在于利用数字开关方式高效地实现模拟量的调节

如何构建555定时器PWM电路

在本教程中,您将学习如何构建 555 PWM 电路。555定时器是业余爱好者最受欢迎的集成电路之一。其中一个很酷的功能是它能够产生PWM信号。

2023-06-29 14:52:00

PWM电路中使用保险丝来感应电流

 高效率,因此低损耗是PWM电路的通常设计目标。图1显示了用于重型工业机械的液压阀的几种低损耗PWM控制通道之一。这些阀通常具有大约12W的直流电阻和大量的感抗。工作电压为24V,PWM电路通常

2019-08-12 16:55:13

如何使用PWM电路来控制直流电机的正反转以及加减速啊

直流电机PWM控制系统的主要功能包括哪些?如何使用PWM电路来控制直流电机的正反转以及加减速啊?

那年我十七_ 2021-09-06 07:21:28

如何设计可编程PWM电路

某系统中的H桥驱动电路需要采用2路脉冲宽度调制器(Pulse Width Modulation,PWM)信号来驱动一个电机,以控制其正、反两个方向的运转,且两路信号必须有一定的时间间隔来避免驱动电流过大而损害驱动元件。

60user93 2019-11-06 07:00:24

如何在PWM电路中使用TL494?

TL494 IC的设计方式不仅具有控制开关电源所需的重要电路,而且还解决了几个基本难题,并最大限度地减少了整体结构中所需的补充电路级的需求。

2023-06-28 17:45:38

TCA780逆变器PWM控制电路图资料推荐

采用TCA780集成芯片简单构成PWM电路。逆变器的反馈电压经误差放大器A1放大后输入到PWM电路中。NE555是产生同步信号的振荡器,振荡频率是输出频率的2倍。输出频率为50 Hz时,振荡频率为

挽你何用 2021-05-12 07:56:51

常见的变频方式主要有哪几种

目前,常见的变频方式主要有交流变频和直流变频两种。1.交流变频交流变频器主要由AC-DC变换器(整流、滤波电路)、三相逆变器(inverter电路)、脉冲宽度调制电路(PWM电路)构成,如图1-1

风尚男人 2021-09-03 07:21:32

LT1173在buck(step-down)模式的工作电路

  今天来介绍下LT1173在buck(step-down)模式的工作电路。在介绍PWM电路结构时,有一种形式成为buck型,如下所示。

2022-12-12 16:49:07

非隔离型开关电源一般有三种基本工作方式

②开关截止时,则被隔断。这种脉冲状的能量传递经变换和滤波形成平滑的电压输出。pwm电路将它的变化转变成能控制开关导通和截止时间之比的pwm信号,达到稳定的目的。

2020-12-07 14:45:52

7步法则教你正确选择MOS管

宽电压应用:输入电压并不是一个固定值,它会随着时间或者其他因素而变动。这个变动导致PWM电路提供给MOS管的驱动电压是不稳定的。

2022-10-11 15:47:59

请问如何在multisim导入SG3525的模型?

想要在multisim上做基于SG3525的PWM电路,但是multsim元件库里没有这个芯片。我找到它的模型,导入时出现如下图。

我来这看看 2020-04-27 17:40:13

DCDC 5V2A电源升压芯片FP6276BXR-G1 FP6298XR-G1

DCDC 5V2A电源升压芯片FP6276BXR-G1 FP6298XR-G1。FP6276B是一个具有PWM/PSM控制的电流模式增压直流-直流转换器。它的PWM电路内置40mΩ高侧开关和40m

2024-04-11 17:35:41

模拟电子线路(117)PWM电路原理#硬声创作季

模拟电子线路

2022-11-10 08:49:52

分享MOS管驱动变压器隔离电路的分析与应用

输入电压并不是一个固定值,它会随着时间或者其他因素而变动。这个变动导致PWM电路提供给MOS管的驱动电压是不稳定的。为了让MOS管在高gate电压下安全,很多MOS管内置了稳压管强行限制gate电压的幅值。

2019-08-12 10:57:41

Vishay IHVR超低DCR垂直贴装电感器介绍

功率电感器的作用是在 DC/DC 转换器中存储能量,帮助直流电源变得更平顺,同时还可以滤除诸如电机速度控制等 PWM 电路中的噪声,因此在电源设计应用中不可或缺。

2022-08-12 08:53:28

PW5300升压电流模式PWM转换器介绍

PW5300是一种电流模式升压DC-DC转换器。其内置0.2Ω功率MOSFET的PWM电路使该调节器具有很高的功率效率。内部补偿网络也减少了多达6个外部元件的计数。误差放大器的非逆变输入连接0.6V

LL-LING宁 2023-09-22 07:09:11

用MOS制作一个简易的调压电路

PWM电路,电路设计分析

2022-09-10 15:15:27

用psim搭一个模拟单片机输出pwm电路,用来驱动mos管

光耦输出接单片机stm32单片机经数模转换读出电压值占空比=(电压值-1.625)*0.195+0.25pwm的频率为150KHz,幅值为3V左右

bai玖葉 2022-02-21 16:25:14

FS2114恒流模式的PWM升压IC

FS2114是升压DC-DC转换器。其内置0.2Ω功率MOSFET的PWM电路,使该稳压器具有高效率。内部补偿网络还可以程度地减少了6个外部元件的数量。 0.6V精密基准电压,内部软启动功能可以减低浪涌电流。 FS2114采用SOT23-6L封装,为应用节省空间PCB。

2023-05-10 11:26:51

KA8S0765RC开关电源厚膜块相关资料分享

KA8S0765RC是用于开关电源电路中的厚膜块。单排5脚封装。内部含有电流模式脉宽调制(PWM)电路和耐压高达650V的大功率场效应管,具有过热、过流、过压、欠压保护、软启动、自动复位、振荡器等功能。该厚膜集成电路的最高工作频率可达150kHz,输出功率为145W,不需要外部振荡元件即可工作。

幽默 2021-05-21 06:15:56

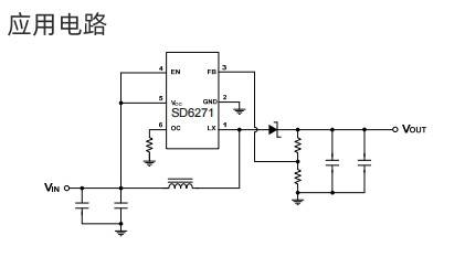
SD6271LR-G1 SD6271 1MHz 2.5A升压电流模式PWM转换器

SD6271LR-G1是一款电流模式的增压DC-DC转换器。它的PWM电路内置0.2Ω功率MOSFET使该调节器高效。内部补偿网络还可以最小化多达6个外部组件计数。误差放大器的非反相输入连接到一个0.6V的精度参考电压,内部的软启动功能可以降低涌入电流

2023-05-23 17:01:42

异步升压 内置mos升压芯片FP6298

FP6298是电流模式的升压DC-DC转换器。这是PWM电路,内置0.08Ω功率MOSFET使该稳压器高功率效率。内部补偿网络也多达6个外部组件的数量降到最低。误差放大器的非反相输入端连接到0.6V

XZP1004 2021-11-08 15:36:21

远翔/类比升压芯片FP6277在电推剪中的应用

FP6277是台湾远翔的一款同步整流升压IC,封装为SOP-8(EP),它的PWM 电路内置 30mΩ高压侧开关和 30mΩ低压侧开关,使该调节器具有很高的功率效率。内部补偿网络也将外部元件的数量减少到只有 6 个。内线 0.6V 电压连接到误差放大器非逆变输入作为精密参考电压。

2023-06-05 18:42:16

PWM调光简单演示

调光,PWM调光,PWM电路,电路设计分析

2022-09-13 07:50:09

AP2005SPER DCDC升压转换IC电源管理芯片概述

AP2005是电流模式DC-DC升压转换器。它是内置0.05Q功率MOSFET的PWM电路使转换器高效率。内部补偿电路也减少多达6个外部器件。误差放大器的同相输入端连接到一个精准的0.6V基准电压。内部软启动功能,可降低浪涌电流AP2005适应于SOP8-PP封装,为应用领域节省PCB空间。

2023-12-21 13:39:42

FS2114升压DC-DC转换器简述

FS2114是升压DC-DC转换器。其内置0.2Ω功率MOSFET的PWM电路,使该稳压器具有高效率。内部补偿网络还可以程度地减少了6个外部元件的数量。 0.6V精密基准电压,内部软启动功能可以减低浪涌电流。 FS2114采用SOT23-6L封装,为应用节省空间PCB。

2023-05-08 10:40:46

加载更多