0
  • 聊天消息
  • 系统消息
  • 评论与回复
登录后你可以
  • 下载海量资料
  • 学习在线课程
  • 观看技术视频
  • 写文章/发帖/加入社区
会员中心
创作中心

完善资料让更多小伙伴认识你,还能领取20积分哦,立即完善>

3天内不再提示

pwm控制器

分享:

好的!PWM控制器(脉宽调制控制器)是指专门用于生成和控制脉宽调制信号的电子电路或芯片。它的核心功能是通过调节脉冲信号的宽度(占空比) 来控制输出到负载的平均功率或电压,而不是简单地提供固定的电平。

以下是PWM控制器关键点的详细解释:

  1. 核心工作原理:

    • 脉冲: PWM控制器产生一个连续的周期性方波信号。
    • 脉宽调制: 在信号的每个周期内,控制器改变脉冲导通(高电平)时间相对于总周期时间的比例。这个比例称为占空比
      • 高占空比(例如80%): 脉冲高电平时间长,输出到负载的平均电压/功率高。
      • 低占空比(例如20%): 脉冲高电平时间短,输出到负载的平均电压/功率低。
      • 0%占空比: 完全关闭,无输出。
      • 100%占空比: 持续导通,相当于最大输出(对于纯开关应用)。
    • 频率: 开关动作的快慢(单位:赫兹)。频率需要根据应用需求选择(如响应速度、噪声、效率、电磁兼容等)。
  2. 主要组件/功能(尤其在集成IC中):

    • 参考信号源: 提供稳定的基准(如参考电压Vref)。
    • 误差放大器: 比较实际输出(通过反馈回路)与期望值(参考值),产生误差信号。
    • 锯齿波/三角波振荡器: 产生周期性的载波信号。
    • 比较器: 将误差放大器输出的(缓变的)误差信号与振荡器产生的(快速的)锯齿波/三角波进行比较。当误差信号高于或低于锯齿波时,输出电平翻转,产生最终的PWM脉冲。
    • 输出级: 驱动功率开关器件(MOSFET, IGBT等)。可能是推挽式、图腾柱式等设计,提供足够的驱动电流和电压。
    • 保护电路: 如过流保护、过压保护、欠压锁定、过热关断等,确保系统安全。
  3. 关键优势:

    • 高效率: 功率开关器件工作在开(低阻)或关(高阻)状态,理论功耗非常小,远高于线性调节的效率。
    • 精确控制: 平均功率或电压与占空比直接成线性关系,易于实现精细控制。
    • 灵活性: 能够控制多种负载(直流电机、LED、加热器、开关电源中的变压器)。
    • 适用性强: 从简单的开环控制到复杂的闭环反馈系统均可实现。
  4. 主要应用领域:

    • 开关电源/DC-DC转换器: 这是PWM控制器最广泛的应用,包括降压、升压、升降压等各种拓扑结构。
    • 电机速度控制: 精确控制直流有刷/无刷电机、步进电机的转速和转矩。
    • LED调光: 控制LED亮度,相比线性调节效率更高、亮度调节范围更广。
    • 功率调制: 用于逆变器(DC转AC)、交流电机驱动器(如变频器)、功率因数校正等。
    • D类音频放大器: 将音频信号转换为PWM信号驱动扬声器,效率极高。
  5. 类型(按控制方式):

    • 电压模式控制: 反馈的是输出电压,控制环路相对简单。
    • 电流模式控制: 反馈电感峰值电流或平均电流。具有更快的瞬态响应、内在的过流保护、更易环路补偿等优势,在现代电源设计中更常用。
    • 数字控制: PWM控制算法由微控制器或数字信号处理器执行,提供极高的灵活性和可编程性。

总结:

PWM控制器就像一个精确的“电灯开关”定时器。它通过超高速度地开关电源(每秒数千次甚至数百万次),并精确控制每次“开”的时间长短(占空比),来模拟输出一个介于全关(0V/0%)全开(满电压/100%) 之间的任何平均电压或功率水平。这种高效且灵活的控制方式使其成为现代电力电子系统中的核心器件。

你需要了解PWM控制器的某个具体方面吗?比如选型建议、某个原理细节、特定应用电路?

PWM控制器的主要参数

PWM控制器是一种基于脉冲宽度调制技术的电子设备,用于控制电能的输出或输出电压和电流的波形。PWM控制器主要参数、特点和应用如下。

2023-03-23 16:42:22

PID控制器PWM控制器的区别

在工业自动化和控制系统设计中,PID控制器(比例-积分-微分控制器)和PWM控制器(脉冲宽度调制控制器)是两种常用的控制策略。尽管它们都能实现系统的精确控制,但在原理、应用、控制特性等方面存在显著的差异。本文将对PID控制器PWM控制器进行详细的比较和分析,以揭示它们之间的区别。

2024-06-05 18:25:37

PWM控制器的优缺点分析

PWM(脉宽调制)控制器是一种广泛应用于电力电子、电机控制、LED照明、通讯等领域的设备。它通过改变脉冲宽度来控制电力设备的输出功率,具有精确控制、高效节能、抗干扰性强等优点。然而,PWM控制器

2024-06-04 15:07:35

有什么型号的pwm控制器适合低输入电压

需要一个PWM控制器来实现升压电路的开关,但是目前找到的PWM控制器的输入电压都在4-5V,有没有什么PWM控制器有输入电压大概1V或以下的。谢谢!

MoeMoeQ 2019-09-03 08:57:45

PWM控制器和逆变器的区别

在电力电子和电机控制领域,PWM(脉冲宽度调制)控制器和逆变器是两种常见的设备,它们在功能上有所重叠,但各自的原理、应用和特性却有着显著的区别。本文旨在深入探讨PWM控制器和逆变器的区别,以期为读者提供清晰的认识和理解。

2024-06-03 17:38:24

如何使用GreenPAK为PC风扇构建PWM控制器

本文介绍了如何使用 Dialog GreenPAK 可配置混合信号 IC 构建 12V PC 风扇 PWM 控制器。该项目涉及旋转编码、PWM 控制、PCB 设计和 C# 应用程序编程。

2022-05-07 16:38:30

VM电压PWM控制器介绍

VM电压PWM控制器是一种用于调节直流电机转速的设备,它通过改变脉冲宽度调制(PWM)信号的占空比来控制电机的转速。这种控制器广泛应用于各种需要精确控制电机转速的场合,如无人机、机器人、电动车等

2024-02-01 17:05:09

脉冲宽度(PWM)控制器电路原理图

LM3900 四路运算放大器可用于构建脉冲宽度 (PWM) 控制器。选择 LM3900 是因为它只需要 4 至 30 V 的单电源电压。

2023-12-05 18:11:23

LP8728BD 隔离型PWM控制器

2022-08-10 16:16:55

探索 onsemi NCV12711:高性能 PWM 控制器的卓越之旅

在电源管理领域,一款优秀的 PWM 控制器能够为电子设备的稳定运行提供坚实保障。今天,我们将深入探讨 onsemi 的 NCV12711 固定频率峰值电流模式 PWM 控制器,它具备众多特性,适用于单端电源转换拓扑结构。

2025-12-05 14:24:18

深度解析MAX5068:高性能高频PWM控制器的卓越应用

深度解析MAX5068:高性能高频PWM控制器的卓越应用 在电源设计领域,一款优秀的PWM控制器对于实现高效、稳定的电源供应至关重要。MAX5068作为一款高频、电流模式的PWM控制器,以其出色

2026-03-17 09:10:05

探索ISL69128:数字双输出PWM控制器的卓越性能

探索ISL69128:数字双输出PWM控制器的卓越性能 在电子工程师的日常设计工作中,一款性能卓越的PWM控制器对于实现高效、稳定的电源系统至关重要。今天,我们就来深入了解一下Renesas

2026-04-12 16:40:13

W601的PWM控制器的主要特性是什么?

PWM的功能是什么?W601的PWM控制器的主要特性是什么?

bctwerwer 2022-02-11 06:41:39

探索ISL69158:高性能数字多相PWM控制器的卓越之选

探索ISL69158:高性能数字多相PWM控制器的卓越之选 在电子工程师的日常设计工作中,为处理等核心器件选择合适的PWM控制器至关重要。今天,我们来深入了解一款功能强大的数字多相PWM控制器

2026-04-12 16:40:16

ISL6744:中间总线PWM控制器的深度解析

ISL6744:中间总线PWM控制器的深度解析 在电子设计领域,中间总线PWM控制器是实现高效电源转换的关键组件。今天,我们来深入探讨RENESAS推出的ISL6744中间总线PWM控制器,它为无调

2026-04-13 09:20:06

深入解析ISL6558:多相PWM控制器的卓越之选

深入解析ISL6558:多相PWM控制器的卓越之选 在电子工程师的设计生涯中,一款性能卓越、功能丰富的多相PWM控制器往往是实现高效电源设计的关键。今天,我们就来深入探讨RENESAS

2026-04-12 16:15:09

PWM控制器UCC38083资料推荐

PWM控制器UCC38083资料下载内容主要介绍了:UCC38083引脚功能UCC38083内部方框图UCC38083典型应用电路UCC38083电气参数

新疆切糕 2021-03-26 06:37:56

PWM控制器UCC28085资料推荐

PWM控制器UCC28085资料下载内容包括:UCC28085引脚功能UCC28085内部方框图UCC28085典型应用电路UCC28085电气参数

caosurround 2021-03-26 07:29:20

OB2203CPA

准谐振反激PWM控制器

2023-03-28 16:51:33

多功能低成本的电压模式PWM控制器

SC2604EVB,用于SC2604简单PWM升压控制器的评估套件,带有输入断接FET驱动。 SC2604是一款多功能,低成本,电压模式PWM控制器,专为升压型DC / DC电源应用而设计

HJ980721 2020-08-25 06:14:42

OB2362DMP

多模PWM控制器

2023-03-27 11:55:57

电源PWM控制器OB2358电子资料

概述:OB2358是一款用于开关电源的内置高压MOSFET电流模式PWM控制器,它具有待机功耗低,启动电流低。在待机模式下,电路进入间歇工作模式,从而有效地降低电路的待机功耗。

无厘头 2021-04-07 07:41:22

PWM控制器LT1950电子资料

概述:LT1950采用16脚封装。是一款输入在3V至25V之间的PWM控制器。该转换采用电流模式架构,提供快速的瞬态响应能力和非常简单的频率补偿。误差放大器正输入的 +2% 精确1.23V基准电压允许了输出电压的...

鑫12345 2021-04-12 06:49:18

PWM控制器FAN100电子资料

概述:FAN100是一款初级端调节PWM控制器,以满足high brightness高亮度(HB)发光二极管(LED)市场的关键性需求;它采用内置专有TRUE CURRENTTM技术和严格的恒压...

淡淡的爱 2021-04-07 08:04:02

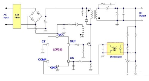
绿色模式PWM控制器LD7533资料推荐

绿色模式PWM控制器LD7533资料下载内容主要介绍了:LD7533功能和特点LD7533引脚功能LD7533内部方框图LD7533典型应用电路LD7533电气参数

卿小知1 2021-03-26 07:12:40

探究PWM控制器的原理及由来

PWM(Pulse Width Modulation)控制器是一种通过改变电脉冲的宽度来控制输出信号的电子元件。它可以广泛用于各种电子设备中,如电机驱动、LED照明和电源控制等领域。 PWM

2023-03-26 22:18:42

深入解析L6591:ZVS半桥PWM控制器的卓越之选

深入解析L6591:ZVS半桥PWM控制器的卓越之选 在电子工程师的日常工作中,选择合适的PWM控制器对于设计高效、稳定的电源电路至关重要。今天,我们就来深入探讨一款性能出色的ZVS半桥PWM控制器

2026-01-27 11:20:15

LD7533绿色模式PWM控制器的特点及应用

LD7533是一种先进的绿色模式PWM控制器,它是建立在三重频率,多保护,采用SOT- 26 EMI的改进方案/ DIP - 8封装。这对需要一个符合成本效益的解决方案应用,最小的元件数及电路空间,尤其是高功率密度,小体积产品的理想理想。

2019-06-08 09:30:00

电源PWM控制器FAN6755电子资料

概述:FAN6755是一款高度集成的 PWM 控制器特色绿色模式、 跳频、 恒功率的限制,和保护功能的数量。其具备绿色模式和爆裂模式功能与低操作电流,以便最大限度地所以电源供应可以满足严格的负载轻效率备用电源的条例。

站着幻想 2021-04-08 07:18:06

加载更多