本文介绍了一种基于Motorala单片机MR16的全数字化的UPS设计方法,根据设计思想制作了一台样机,得到了较好的实验结果。
2012-02-03 11:06:00
1944 
MR16灯属于多面向反射灯的一种,广泛用于商业零售和家居的装饰性照明,由于它通常以卤素灯丝作为光源,故有诸多缺点如低效率、产生较多热量和卤素囊处理等问题.。但当前的LED技
2012-05-09 09:49:35
3048 
恩智浦半导体(NXP Semiconductors N.V.)(纳斯达克代码:NXPI)今天发布了SSL3401,这是一款可调光单级控制器IC,用于改良使用12V交流市电的MR16 LED灯。
2013-06-09 15:02:34
1952 LED在E27、GU10、PAR灯、MR16等领域广泛应用。然而,在电子变压器驱动的LED-MR16应用中,却存在一些问题。
2016-01-04 14:28:34
1166 :±3%◆宽输入电压:5.5V~60V◆过温保护◆低压差工作时,可保持高稳定性应用领域◆建筑、工业、环境照明◆MR16 及LED 灯◆汽车照明电路图
2022-03-02 14:49:29
请问下,3065 硬件中需要将固件烧录到flash 中,我们使用的是W25Q16JVSNIQ这个芯片,是一直烧录不进去的。手册里推荐的是使用下面几个信号。请问下这个flash型号在 厂家、和存储大小上有要求吗? 是不是3065固件中是有去读flash的ID 对应的型号才能使用?
2024-02-28 07:16:22
~20V范围内,恒流精度控制在5%以内,LED灯具无闪烁。这一点可以推广应用在汽车照明上,使车灯在任何情况下亮度保持不变。 图3 适应所有电子变压器的MR16 3*1W电源除3*1W、1*3W、2
2011-12-15 14:05:43
MR16 - Spot lighting for display, decorating light, office, school, conference room etc - OptoSupply International
2022-11-04 17:22:44
描述“PMP5665 是 MR16 卤素灯泡的替代品,具有 350mA(约 18V) 的稳压输出电流。该设计基于 TPs40211 的工作电压为 12V AC 和 7-20V DC。”
2018-07-13 03:00:57
电压:5.5V~36V 最高输出功率: 25W 5V,5mA片上稳压器应用领域 建筑、工业、环境照明 MR16及LED灯 汽车照明
2013-08-15 17:10:55
NCP3065 - Up to 1.5 A Constant Current Switching Regulator for LEDs - ON Semiconductor
2022-11-04 17:22:44
NCP3065 1, Non-Isolated Output LED Driver Evaluation Board
2023-03-30 11:57:42
EVAL BOARD FOR NCP3065D2SLDG
2023-03-30 11:57:16
NCP3065 1, Non-Isolated Output LED Driver Evaluation Board
2023-03-30 11:57:25
EVAL BOARD FOR NCP3065SOBCKG
2023-03-30 11:57:13
EVAL BOARD FOR NCP3065SOBSTG
2023-03-30 11:57:42
AL8811EV2,MR16 LED驱动器模块评估板展示了如何将新型AL8811用作升压LED驱动器,用于廉价PFC前端,以及新型AL8807A作为降压LED驱动器,用于经济高效的MR16 LED驱动电路,高PFC(0.9)可以实现
2019-10-18 08:43:46
AL8812EV1,MR16 LED驱动器模块评估板展示了如何在一个封装中将集成MOSFET的新AL8812用作廉价PFC前端的升压LED驱动器,将新型AL8807A用作降压LED驱动器,以实现经济高效的MR16 LED驱动器电路可以实现哪种高PFC(0.9)
2019-10-18 08:44:34
MAX16840独特的MR16 LED照明方案,兼容众多电子变压器调光,支持无闪烁调光设计 MAX16840为LED灯驱动器IC,包含了12V AC和24V AC输入(例如MR16) LED灯驱动器
2011-09-22 14:42:32
SOT23-5, SOT89-5 和SOP8封装应用范围1、低压MR16 MR11射灯恒流驱动,洗墙灯,投光灯, 埋地灯,水底灯,汽车照明等 2、工业低压照明灯驱动3、背光LED恒流驱动4、指示灯
2013-09-04 13:57:21
,可以直接驱动1-5WLED,采用了极小的SOT23-6 封装形式,仅需要一颗电容器件,可节省PCB 空间,又节省系统的成本。三节干电池或一节锂电可以驱动1-5W 的LED。通过轻触开关控制LED
2017-06-16 14:54:32
AL8811EV1,MR16 LED驱动器标准评估板展示了如何将新型AL8811用作便宜的PFC前端的升压LED驱动器,以及新的AL8807A作为降压LED驱动器,用于具有成本效益的MR16 LED驱动器电路,其中高PFC(0.9)可以实现
2019-10-17 08:46:47
700mA*1 3W LED 过温保护 过流保护0.4Ω的内置功率MOSFET主要应用 MR16 灯头SD42522 设计MR16 LED射灯设计指标QQ2892715427
2016-08-17 19:47:54
本文将讨论实现LED MR16灯的驱动解决方案时应注意的问题、以及如何实现正确的PCB布局。
2021-04-06 09:03:15
AH6700A是一颗五功能手电筒LED驱动芯片,工作电压2.5V-5V驱动1-5W的五功能手电筒LED驱动芯片采用了极小的SOT23无铅封装形式,2.5V-5V驱动1-5W仅需一颗电容器件,既节省
2021-11-24 17:50:53
开关稳压器NCP3065资料下载内容包括:NCP3065功能和特性NCP3065引脚功能NCP3065内部方框图NCP3065典型应用电路
2021-03-23 06:00:30
驱动高亮度LED面临的挑战有哪些?用于MR16 LED的1W至5W LED驱动器参考设计
2021-04-12 06:27:55
CAT4201采用降压拓扑结构,不要求输入/输出(I/O)电气隔离,输入电压为12Vac,输出功率为2.7W;其他规格包括:输出电压为9.1V,额定输入功率3.4W,额定平均电流为300 mA,最大平均电流310mA,最小平均电流295mA,典型能效为83%。下图是采用CAT4201的MR16灯电路。
2021-04-23 06:57:35
的原因有以下几方面: 1. 高温时透明环氧树脂会变性、发黄,影响其透光性能,工作温度越高这种过程将进行得越快,这是LED MR16光衰的一个主要原因。 2. LED MR16工作温度超过芯片的承载温度
2011-06-28 16:18:58
虽然MR16卤素灯的诸多缺点限制了它的应用潜力,但仍然被广泛用于专业商店和家居的装饰性照明。常见的MR16卤素灯功耗在10W至50W,光通量范围为150 流明(lm)至800lm,约等效于15lm/W的
2009-02-07 21:19:40
19 基于 LED 恒流驱动电路 SD42522,设计符合 MR16 灯头标准的 MR16 LED 射灯演示板,满足输入电压 12V(AC)条件下,输出 350mA,最大可以驱动 3 颗串联 LED 或输出 700mA,最大驱动 1颗 LED 的场合
2009-12-05 15:47:56
73 适用于MR16射灯应用的高效率高调光比LED驱动芯片PT4115:LED 照明作为一种全新的照明技术,得到了全世界的关注,被誉为人类照明史上的第三次革命。相对传统的卤素低压照明,采用
2009-12-14 11:42:52
48 随着LED 技术的发展,带来了照明界的一场革命。尤其是1W 和3W 大功率LED 技术的成熟和成本的降低,LED 在E27、GU10、PAR 灯和MR16 等领域广泛应用。然而,在电子变压器驱动的3*1W的LED-MR
2010-01-07 11:28:09
91 低成本高效率的最佳MR16射灯灯杯开关式1A恒流驱动芯片PAM2861:6至40V输入,内置高精度电流检测器,恒流输出精度小于2%,效率高达97%以上,产品完全兼容于
2010-04-04 13:06:37
62 Up to 1.5 A Constant Current Switching Regulator for LEDs
The NCP3065 is a monolithic switching
2010-04-15 18:01:39
43 鉴于MR16卤素射灯目前的市场占有率极大,高性价比的MR16 LED驱动器设计将成为LED灯取代卤素灯的关键因素。本文给出一种基于ACTl12构成的MR16 LED射灯驱动器,并其具有的高性价比和
2010-09-19 08:09:02
73 卤素 MR16 灯(MR16 代表灯的杯口径为50mm)广泛应用于专业仓储和室内装饰照明。常用的卤素MR16 灯的功耗在10-50W 之间,输出光通量为150-800lm(流明),等效的发光效率为15lm/W(流明/瓦
2010-12-27 17:07:11
84 MR16灯是MR(多面反射)灯的一种,它传统上采用卤素灯丝作为光源。它们因其尺寸、可配制性、点聚光能力和美观性在许多商业和消费类照明应用场合得到了应用。
MR16灯现
2009-01-15 14:21:44
1009
采用MAX16820 LED驱动器构建的5W MR16 LED灯驱动电路
2009-02-07 21:37:16
1013 
5W白光LED灯电路设计
利用LED替代MR16卤素灯能够有效降低能耗,节省电路及系统维护的成本。本应用笔记详细说明了在当前的MR16
2009-04-21 09:15:22
3764 
摘要:利用LED替代MR16卤素灯能够有效降低能耗,节省电路及系统维护的成本。本应用笔记详细说明了在当前的MR16照明系统中采用LED的优势,文中给出的5W白光LED驱动电路结合散热器
2009-04-26 17:09:31
1206 MR-16 LED Driver with a 5V Auxiliary Output to Power a Pulsating LED Cooler
Abstract: 
2009-06-30 08:11:34
2019 上海龙茂微电子公司开发成功6x1W升压型MR16恒流驱动板
目前市面上的LED射灯大多是3x1W的,然而要想用3W的LED来代替40-50W的卤素灯在亮度上差了一个量级,所以必须开发
2009-07-28 07:57:57
814 
MR-16 LED驱动器和用于脉冲LED冷却器供电的5V辅助电源
Abstract: This application note presents a reference design
2009-09-05 23:22:13
1048 
MR16型产品的简化及“能源之星”LED住宅照明的开发
应用于绿色
2009-11-26 11:08:59
694 用于MR16 LED的1W至5W LED驱动器参考设计
近年来,高亮度发光二极管(HB-LED)市场快速发展,LED效能(efficacy,单位为流明/瓦或lm/W)增加了一倍以上,使用更加适用于众多
2009-12-23 09:34:08
1085 
NCP3065典型降压应用电路
2010-02-10 08:35:11
1567 
NCP3065降压演示板应用电路材料清单(BOM):
2010-02-10 08:35:46
1093 
NCP3065升压演示板应用电路材料清单(BOM):
2010-02-10 08:36:13
1698 
1-5W MR16 LED驱动GreenPoin解决方案This reference document describes a built and tested, GreenPoint®
2010-02-10 08:37:09
862 
采用LM3405A的MR16照明系统
简介:• 这款电路利用 12V 直流/12V 交流的供电来驱动 3W 的高亮度LED,适用于替换原有的 MR16 卤素
2010-03-05 11:56:05
2588 
采用LM3407的MR16照明系统解决方案
简介:• 这款电路利用 12V 直流/12V 交流的供电来驱动一组共 3 个串联一
2010-03-05 11:58:32
1823 
采用具备双线调光功能的LM3406降压稳压器的MR16照明系统
简介:• 这款电路利用12V直流的供电驱动一个1.5A 的高亮度LED,适用于
2010-03-05 12:00:52
2148 
无闪烁MR16 LED灯具驱动解决方案
传统卤素杯灯使用电子式变压器并采用交流电输入,因此目前市面上的LED-MR16灯具产品,其内部加装整流电路可直接替代传统卤素杯灯
2010-03-10 11:40:37
1402 
FP7102 LED Driver For MR16应用电路
※
2010-05-22 07:27:46
1837 
This application note presents an LED driver solution for MR16 and similar retrofit lamps.
2010-08-07 21:52:45
1994 
本应用笔记讨论了MR16及类似换代灯的LED驱动方案,电路采用12VAC输入驱动LED。该方案可配合磁变压器和电子变压器工作,具有调
2010-11-05 21:41:44
3485 摘要z 鉴于MR16 卤素射灯目前的市场占有率极大,高性价比的MR16 LED驱动器设计将成为LED灯取代卤 素灯的关键因素。本文给出一种基于ACTl12构成的MR16 LED射灯驱动器,并其具有的高性价比和多种应 用电路结构作了介绍。 关键词:LED; 灯驱动器;电子变压器
2011-01-13 15:42:00
73 MR16 型的LED 射灯由于本身的特殊性,对驱动电源的要求也就很高,在电源设计过程中,有很多要注意得地方,主要有: 1、MR16 体积很小,因此要求驱动电源的占用空间要小,也就是说电路要简单实用。 2、MR16 射灯的供电电源一般是12VAC 或12VDC 供电,由于供电
2011-02-12 15:31:24
106 介绍 MR16(有时称为MR-16)是一种由众多制造商所制定的标准规格卤素反射灯。现今MR16型式的LED灯也可见到。 用途 MR16灯经常用来代替紧凑型荧光灯或标准白炽灯泡的应用,包括住宅照明和
2011-03-22 10:36:50
155 1 W to 5 W LED Driver for MR16 LED
2011-04-07 15:22:00
19 宜美IMAGEY的3*1WMR16灯杯采用高导热率铝合金外壳,经过表面镀镍处理,彰显华美精致,日本Nichia原装3颗1W高功率LED,单颗亮度80-90lm,有正白和暖白色两种光色可选,光束角度为45度,高
2011-04-13 15:00:50
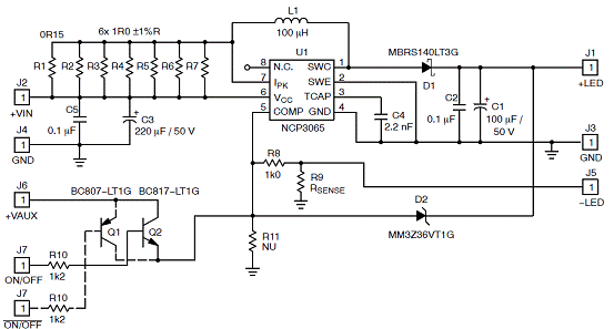
71 安森美的 NCP3065 是单片开关稳压器,能为高亮度LED提供恒定电流,集成了1.5 A开关,输入电压从3.0 V到 40 V。本文介绍了NCP3065的主要性能,典型应用电路图,以及带外接开关的降压演示板
2011-06-07 15:52:14
180 MR16灯属于多面向反射灯的一种,广泛用于商业零售和家居的装饰性照明,由于它通常以卤素灯丝作为光源,故有诸多缺点如低效率、产生较多热量和卤素囊处理等问题.。
2011-09-28 10:48:54
874 
安森美半导体的降压-升压型NCP3065开关稳压器采用针对AC-DC转换的桥式整流器,具有宽输入和输出工作电压、稳定的输出电流。
2011-11-15 12:01:38
3725 
LED Waves自豪地介绍了美国加州(加利福尼亚,California)(CA™)的LED灯具MR16,一款用于替换50瓦卤素灯的产品。该产品由纽约总部设计并制造,目前以八五折的优惠出售。优惠价将持续至今年二月。
2013-01-24 10:03:41
972 and electronic transformersthat supply current to MR16 lamps, and there are also differences in the current draw for MR16 halogen lamps andMR16 LED lamps
2013-04-01 11:21:37
152 Diodes公司 (Diodes Incorporated) 推出具有升、降压和逆变功能的直流-直流转换器AL8812。这款器件集成了60V/3.6A的NMOS通道以满足直流-直流控制器采用紧凑的双带散热焊盘DFN6040-12封装的基本功能,能够减少MR16 LED灯电路的波形因数。
2014-07-25 10:23:00
794 英国伦敦,2015年2月5日- 高度集成电源管理、AC/DC功率转换、固态照明(SSL)和短程无线技术提供商 Dialog半导体有限公司(法兰克福股票代码:DLG)宣布进军MR16调光固态照明市场,推出一款具有创新性的LED驱动器,以解决在竞争激烈的低压照明领域电子变压器和调光器的兼容性问题。
2015-02-05 16:21:01
1350 Diodes公司 (Diodes Incorporated) 推出LED驱动转换器AL8820。新产品为紧凑的两段式升、降压非可调光MR16灯设计解决方案,具有高功率因数、低总谐波失真及低输出电流纹波。
2015-02-09 15:34:10
1412 高度集成电源管理、AC/DC功率转换、固态照明(SSL)和短程无线技术提供商Dialog半导体有限公司(法兰克福股票代码:DLG)宣布进军MR16调光固态照明市场,推出一款具有创新性的LED驱动器,以解决在竞争激烈的低压照明领域电子变压器和调光器的兼容性问题。
2015-02-11 15:27:53
2476 这是一个飞利浦SSL2101T 220V 7W的调光非隔离PCB,不过认证,用于MR16灯杯。
2016-03-14 15:05:02
0 Diodes 公司推出SBRT3M40P1沟槽超势垒整流器(SBR®)产品,经优化使用小外形尺寸提供低正向电压降,同时保持低反向漏电流,以满足集中于12V AC LED改造灯的固态照明(SSL)应用中的输入桥整流器要求,针对受欢迎的MR16卤素灯提供更高效且使用寿命更长的替代产品。
2016-07-13 11:48:26
1033 
and flicker-free operation of a MAX16840 based MR16 LED bulb and compare it with the performance of other
2017-03-29 09:33:55
9 这可能是最受欢迎的灯具在使用今天最近美国能源部的报告估计,在美国就有4600万但MR16卤素灯泡是最有效的。这也使它通过更换LED厂商的高效率的一个有吸引力的目标,并且已经有10%的MR16的安装基础在美国已经切换到固态版本。
2017-06-15 16:40:13
6 本文讨论了低频交流变压器和电子变压器,电源电流为MR16灯的操作之间的差异。这也解释了为MR16卤素灯和MR16的LED灯电流的差异。
2017-06-20 09:07:15
8 MR16灯泡形状因子已被证明很受欢迎是因为它提供了比其他灯等效额定功率的几个优点。灯是紧凑的(虽然需要一个笨重的变压器降低电源电压),允许更好的光束控制,并提供一个比传统白炽灯更亮,更白的光。
2017-06-26 10:58:29
9 MR16 灯属于多面向反射灯的一种,广泛用于商业零售和家居的装饰性照明,由于它通常以卤素灯丝作为光源,故有诸多缺点如低效率、产生较多热量和卤素囊处理等问题。。但当前的 LED 技术提供了与 MR16 兼容、高度可靠、具有高性价比的卤素灯替代方案。
2017-09-07 09:01:12
11 This circuit is proposed for driving the Sharp ZENIGATA LED module in a variety of lighting
2017-09-12 11:00:18
6 直接使用的LED替代灯。在众多传统灯具中,MR16卤素灯凭借其在商场、家居、医院等地的聚光灯和洗墙灯上的广泛应用,成为了LED替代灯重点发展的应用领域之一。然而,MR16的小尺寸以及需要与变压器和调光器配合使用的特点又给LED驱动电源
2017-10-10 17:21:33
11 摘要 LED 的M16/AR111 射灯作为替换型灯具,其驱动电源设计除了要满足高效、可靠、经济的要求外,还要兼容原有MR16/AR111 卤素灯供电架构中的电子变压器。本文首先从电子变压器的工作
2017-11-16 11:01:19
3 本文主要介绍了变压器的各种应用主要以下面几点来介绍
1。以MR16照明系统介绍
2。MR16 LED灯的一般要求
三。典型的MR16电子变压器的工作原理
2018-04-12 09:30:57
17 本文的主要内容是TI的产品TPS40211为SEPIC设计MR-16的LED驱动概述
2018-04-13 15:19:46
18 、PAR 灯和 MR16 等领域 广泛应用。然而,在电子变压器驱动的 3*1W 的 LED-MR16 应用中,也存在一 些问题。本文就电子变压器驱动 3*1W 的 LED-MR16 恒流驱动电源问题进行
2018-09-20 19:52:07
2142 MR16 LED照明设计面临两大挑战:无闪烁调光和兼容低压电子变压器(ELVT)。这里演示MAX16840 LED驱动器的电流控制方案如何克服MR16的闪烁问题,确保工作在任何调光状态,甚至配合各种电子变压器使用。
2018-10-12 04:13:00
5495 电子发烧友网为你提供()NCP3065相关产品参数、数据手册,更有NCP3065的引脚图、接线图、封装手册、中文资料、英文资料,NCP3065真值表,NCP3065管脚等资料,希望可以帮助到广大的电子工程师们。
2019-04-18 21:31:10

常见的MR16卤素灯的光通量范围为150流明(lm)至800 lm,光效约为15 lm/W,或15%的发光效率。低效率、产生热量和卤素囊处理问题是这种技术的缺点。另外,典型的卤素灯泡寿命约为2,000小时。还可能由于猛烈的振动导致灯丝断路使灯泡过早损坏。
2020-04-15 16:23:33
1202 
MR16无人机干扰仪 要想干扰无人机就需要了解无人机无线遥控信号的频率: 无人机常用无线频率大致分为:导航频率(频段1.6GHz )、遥控频率(频段2.4GHz ) 、图传频率(频段5.8GHz
2021-05-31 17:52:05
979 View the reference design for NCP3065BBGEVB. http://www.elecfans.com/soft/ has thousands of reference designs to help bring your project to life.
2021-07-02 15:37:38
0 View the reference design for Dimmable MR16 Lamp Development Kit. http://www.elecfans.com/soft/ has
2021-07-09 15:23:31
1 View the reference design for NCP3065D1SLDGEVB. http://www.elecfans.com/soft/ has thousands of reference designs to help bring your project to life.
2021-09-03 17:38:18
3 View the reference design for NCP3065BBGEVB. http://www.elecfans.com/soft/ has thousands of reference designs to help bring your project to life.
2021-09-03 18:25:32
3 MR16 LED的1wto 5 W LED驱动器参考设计
2021-10-20 17:30:41
11 如今的LED技术为卤素灯提供了高性价比、MR16兼容的固态照明替代方案。例如,LedEngin™最新一代的5W (单芯片、4mm × 4mm封装)和10W (四芯片、7mm × 7mm封装)大功率
2023-06-12 15:48:17
724 
电子发烧友网站提供《ZXLD1360和超级势垒整流器适合MR16应用中700mA LED电流.pdf》资料免费下载
2023-07-26 10:44:36
0 电子发烧友网站提供《MR16 EMC的参考设计.pdf》资料免费下载
2023-07-24 10:52:05
0 电子发烧友网站提供《TPS92560高变压器兼容性的MR16/AR111 LED射灯驱动电源专用方案.pdf》资料免费下载
2023-11-16 11:15:13
0
评论