0
  • 聊天消息
  • 系统消息
  • 评论与回复
登录后你可以
  • 下载海量资料
  • 学习在线课程
  • 观看技术视频
  • 写文章/发帖/加入社区
会员中心
创作中心

完善资料让更多小伙伴认识你,还能领取20积分哦,立即完善>

3天内不再提示

MAX20098ATEC/VY+ MaximIntegratedMAX20098汽车降压控制器IC

数据:

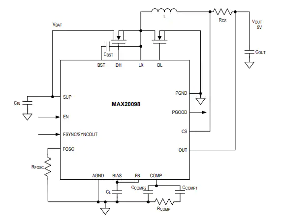
Maxim Integrated MAX20098汽车降压控制器IC是  2.2MHz同步降压控制器IC,具有3.5µA IQ。该IC的输入 电压为3.5V至42V,可通过99%(典型值)占空比在低压差条件下运行。该IC设计用于可在宽输入电压范围(如汽车冷启动或发动机   停止启动条件)内工作,具有中高功率要求的应用。

特性

  • 符合严格的汽车OEM模块功耗和性能规格
    • 静态电流:3.5µA(跳跃模式下VOUT=3.3V) 
    • ±1%输出电压精度:5.0V/3.3V固定电压,或 1V至10V可调电压
  • 支持启动就绪设计
    • 宽输入电压范围:3.5V至42V
  • EMI抑制特性降低对敏感无线电频段的干扰,且不影响较宽输入电压范围
    • 具有50ns(典型值)最小导通时间,可确保汽车电池在2.2MHz频率下实现3.3V输出无跳跃操作
    • 扩频选项
    • 频率同步输入
    • 电阻可编程频率范围:220kHz至2.2MHz
  • 高度集成和散热增强型封装,可节省电路板空间和成本
    • 2MHz降压控制器
    • 电流模式控制器,具有强制连续和跳跃模式
    • 16引脚侧面可湿 (SW) TQFN-EP封装
    • 提供20A参考设计
  • 保护特性提高系统可靠性
    • 电源欠压闭锁
    • 过热和短路保护
    • 输出过压和欠压监控
    • 汽车温度范围:-40°C至+125°C(1级)

应用

  • 信息娱乐系统
  • USB集线器
  • 通用负载点 (POL)

典型应用电路

评估套件

Maxim Integrated MAX20098EVKIT MAX20098评估套件

用于评估MAX20098汽车2.2MHz同步降压控制器,具有3.5µA IQ。

技术文档

数据手册(1)
元器件购买 MAX20098ATEC/VY+ 相关库存